ГОСТ Р МЭК 62381-2016 Системы автоматизации в обрабатывающей промышленности. Заводские приемочные испытания (FAT), приемочные испытания на месте эксплуатации (SAT) и объектовые интеграционные испытания (SIT)
ГОСТ Р МЭК
Скачать ГОСТ в PDF или DOC бесплатно
Основная информация
Обозначение:
ГОСТ Р МЭК 62381-2016
Статус:
Действует
Тип:
ГОСТ Р МЭК
Название русское:
Системы автоматизации в обрабатывающей промышленности. Заводские приемочные испытания (FAT), приемочные испытания на месте эксплуатации (SAT) и объектовые интеграционные испытания (SIT)
Название английское:
Automation systems in the process industry. Factory acceptance test (FAT), site acceptance test (SAT), and site integration test (SIT)
Даты и сроки
Дата издания:
06-01-20
Дата введения в действие:
04-01-17
Дата завершения срока действия:
-
Применение и описание
Область и условия применения:
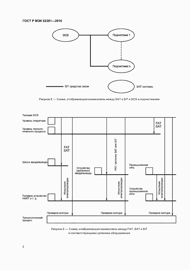
В настоящем стандарте установлены процедуры и требования к заводским приемочным испытаниям (FAT), приемочным испытаниям на месте эксплуатации (SAT) и объектовым интеграционным испытаниям (SIT). Данные испытания проводятся для подтверждения соответствия системы автоматизации соответствующей спецификации
Связи и замены
Заменяющий:
-
Описание стандарта
ГОСТ Р МЭК 62381-2016 Системы автоматизации в обрабатывающей промышленности. Заводские приемочные испытания (FAT), приемочные испытания на месте эксплуатации (SAT) и объектовые интеграционные испытания (SIT)
Страницы стандарта



































