ГОСТ Р МЭК 62657-2-2016 Сети промышленной коммуникации. Беспроволочные коммуникационные сети. Часть 2. Обеспечение совместимости
ГОСТ Р МЭК
Скачать ГОСТ в PDF или DOC бесплатно
Основная информация
Обозначение:
ГОСТ Р МЭК 62657-2-2016
Статус:
Действует
Тип:
ГОСТ Р МЭК
Название русское:
Сети промышленной коммуникации. Беспроволочные коммуникационные сети. Часть 2. Обеспечение совместимости
Название английское:
Industrial communication networks. Wireless communication networks. Part 2. Coexistence management
Даты и сроки
Дата издания:
06-06-20
Дата введения в действие:
04-01-17
Дата завершения срока действия:
-
Применение и описание
Область и условия применения:
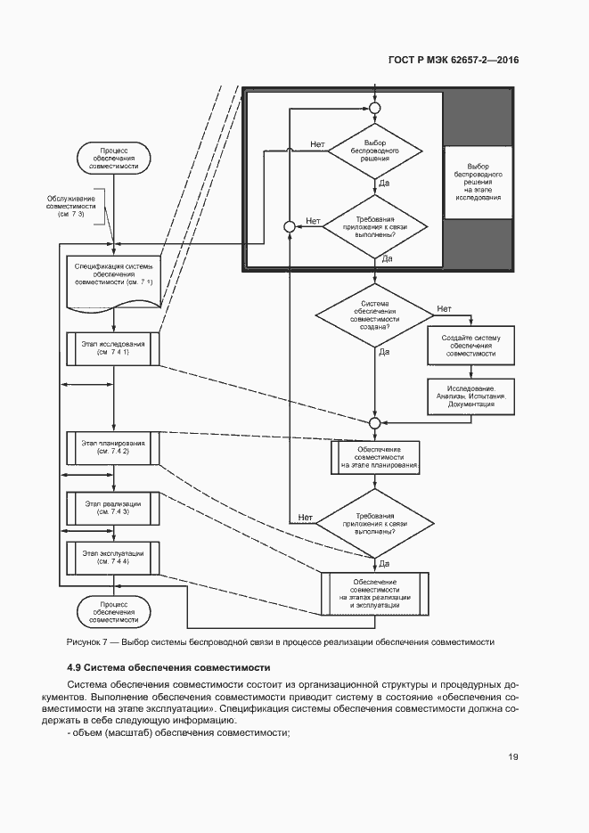
Настоящий стандарт: - определяет основные гипотезы, понятия, параметры и методику процесса совместимости беспроводной связи; - определяет параметры совместимости и как они используются в приложении, требующем беспроводной совместимости; - содержит рекомендации, требования и передовые методы по обеспечению работоспособности и функционирования беспроводной связи на автоматизированном промышленном предприятии, которая охватывает весь функциональный цикл совместимости беспроводной связи; - помогает работе всех вовлеченных лиц с соответствующими обязанностями справляться с важнейшими составляющими на каждом этапе функционального цикла обеспечения совместимости беспроводной связи на автоматизированном промышленном предприятии. Важнейшими составляющими функционального цикла являются планирование, проектирование, установка, реализация, обслуживание, обеспечение и обучение; - предлагает общую точку отсчета для совместимости беспроводной связи на производственных объектах промышленной автоматизации в качестве однородного руководства в помощь пользователем для проведения оценки и расчета трудозатрат их промышленного предприятия; - рассматривает функциональные аспекты совместимости беспроводной связи как с точки зрения статической человеко-инструментальной организации, так и динамической самоорганизации сети. Настоящий стандарт внесет основной вклад в государственные и региональные нормативы. Это не освобождает устройства от обязанности соответствовать всем требованиям национальных и региональных нормативов
Связи и замены
Заменяющий:
-
Описание стандарта
ГОСТ Р МЭК 62657-2-2016 Сети промышленной коммуникации. Беспроволочные коммуникационные сети. Часть 2. Обеспечение совместимости
Страницы стандарта



































































