ГОСТ Р 56213.4-2014 Системы промышленной автоматизации и интеграция. Обмен данными характеристик. Часть 4. Базовые элементы и типы
ГОСТ Р
Скачать ГОСТ в PDF или DOC бесплатно
Основная информация
Обозначение:
ГОСТ Р 56213.4-2014
Статус:
Действует
Тип:
ГОСТ Р
Название русское:
Системы промышленной автоматизации и интеграция. Обмен данными характеристик. Часть 4. Базовые элементы и типы
Название английское:
Industrial automation systems and integration. Exchange of characteristic data. Part 4. Basic entities and types
Даты и сроки
Дата издания:
01-25-19
Дата введения в действие:
07-01-15
Дата завершения срока действия:
-
Применение и описание
Область и условия применения:
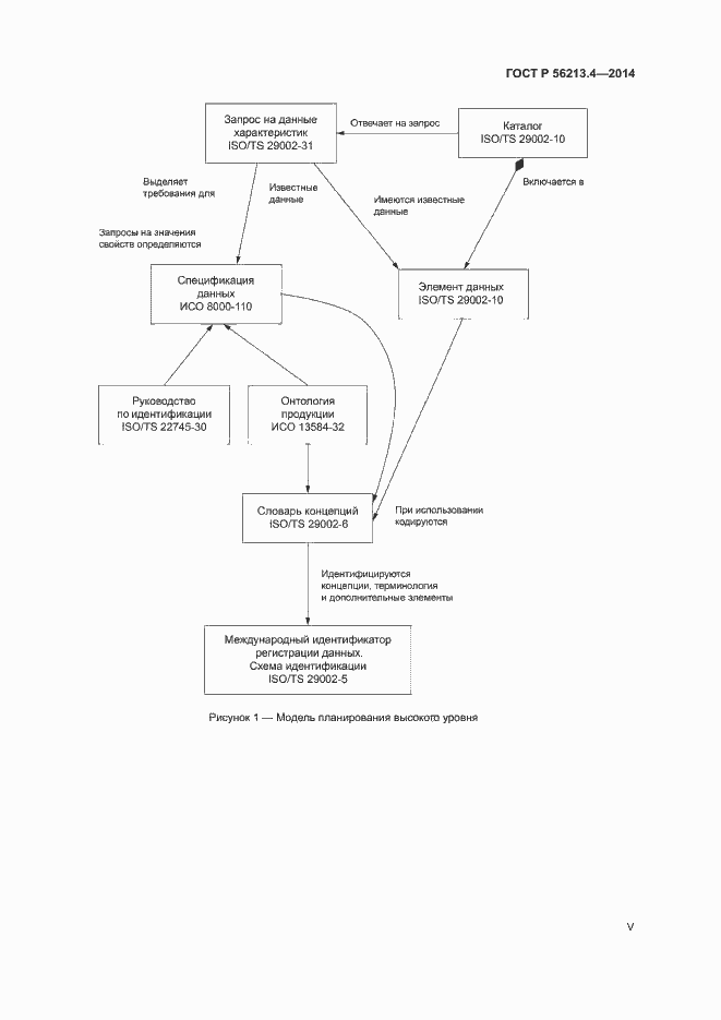
Настоящий стандарт устанавливает концептуальную информационную модель и формат файла для обмена данными, применяемыми как информационные ресурсы во всех других стандартах комплекса ИСО/ТС 29002. Концептуальная модель представлена в системе унифицированного языка моделирования (UML). Физический формат файла основывается на схеме расширяемого языка разметки (XML). Настоящий стандарт распространяется на: - концептуальную модель для основных элементов и типов данных; - формат обмена для основных элементов и типов данных. Настоящий стандарт не распространяется на требования к структуре и формату идентификаторов
Связи и замены
Заменяющий:
-
Описание стандарта
ГОСТ Р 56213.4-2014 Системы промышленной автоматизации и интеграция. Обмен данными характеристик. Часть 4. Базовые элементы и типы
Страницы стандарта



















