ГОСТ Р ИСО 15746-2-2019 Системы промышленной автоматизации и интеграция. Интеграция возможностей усовершенствованного управления технологическими процессами и оптимизациии для производственных систем. Часть 2. Модели действия и обмен информацией
ГОСТ Р ИСО
Скачать ГОСТ в PDF или DOC бесплатно
Основная информация
Обозначение:
ГОСТ Р ИСО 15746-2-2019
Статус:
Действует
Тип:
ГОСТ Р ИСО
Название русское:
Системы промышленной автоматизации и интеграция. Интеграция возможностей усовершенствованного управления технологическими процессами и оптимизациии для производственных систем. Часть 2. Модели действия и обмен информацией
Название английское:
Industrial automation systems and integration. Integration of advanced process control and optimization capabilities for manufacturing systems. Part 2. Activity models and information exchange
Даты и сроки
Дата издания:
10-03-19
Дата введения в действие:
01-01-20
Дата завершения срока действия:
-
Применение и описание
Область и условия применения:
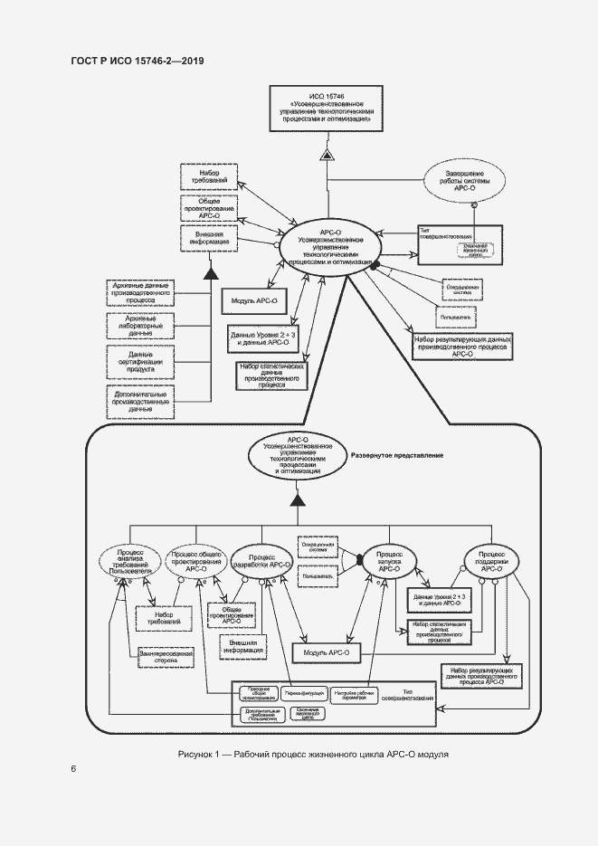
Настоящий стандарт устанавливает: - модели действий для описания динамических аспектов АРС-О модулей; - требования к обмену информацией касательно динамических аспектов АРС-О модулей; - рабочие процессы и жизненные циклы АРС-О элементов; - определения сервисов по поддержке информационного обмена между: - компонентами Уровня 3 и компонентами АРС-О; - компонентами Уровня 2 и компонентами АРС-О; - компонентами АРС-О одной или нескольких АРС-О систем
Связи и замены
Заменяющий:
-
Описание стандарта
ГОСТ Р ИСО 15746-2-2019 Системы промышленной автоматизации и интеграция. Интеграция возможностей усовершенствованного управления технологическими процессами и оптимизациии для производственных систем. Часть 2. Модели действия и обмен информацией
Страницы стандарта

















































