ГОСТ Р ИСО 20140-5-2019 Системы промышленной автоматизации и интеграция. Оценка энергетической эффективности и прочих факторов производственных систем, воздействующих на окружающую среду. Часть 5. Данные оценки экологической эффективности
ГОСТ Р ИСО
Скачать ГОСТ в PDF или DOC бесплатно
Основная информация
Обозначение:
ГОСТ Р ИСО 20140-5-2019
Статус:
Действует
Тип:
ГОСТ Р ИСО
Название русское:
Системы промышленной автоматизации и интеграция. Оценка энергетической эффективности и прочих факторов производственных систем, воздействующих на окружающую среду. Часть 5. Данные оценки экологической эффективности
Название английское:
Automation systems and integration. Evaluating energy efficiency and other factors of manufacturing systems that influence the environment. Part 5. Environmental performance evaluation data
Даты и сроки
Дата издания:
10-01-19
Дата введения в действие:
01-01-20
Дата завершения срока действия:
-
Применение и описание
Область и условия применения:
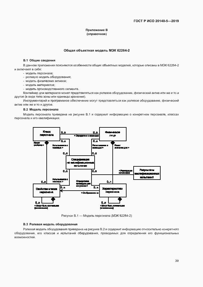
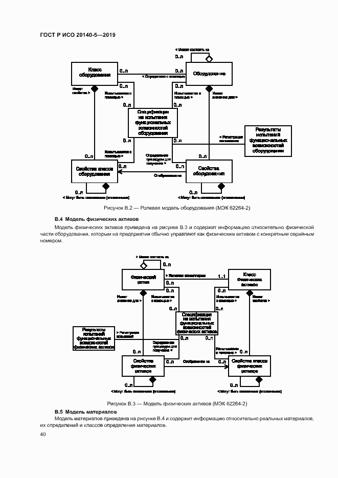
В настоящем стандарте определены типы EPE-данных и их атрибуты, используемые для оценки экологической эффективности производственных систем и основанные на общих принципах, установленных в ИСО 20140-1. Кроме того, в нем содержатся рекомендации по отображению (мэппингу) данных по оценке экологической эффективности на информационные модели производственных систем, определенные в комплексе стандартов МЭК 62264. Настоящий стандарт может применяться к процессам дискретного, непрерывного и серийного производства
Связи и замены
Заменяющий:
-
Описание стандарта
ГОСТ Р ИСО 20140-5-2019 Системы промышленной автоматизации и интеграция. Оценка энергетической эффективности и прочих факторов производственных систем, воздействующих на окружающую среду. Часть 5. Данные оценки экологической эффективности
Страницы стандарта





























































