ГОСТ Р ИСО/ТС 10303-1316-2019 Системы автоматизации производства и их интеграция. Представление данных об изделии и обмен этими данными. Часть 1316. Прикладной модуль. Камера с 3-мерным изображением
ГОСТ Р ИСО/ТС
Скачать ГОСТ в PDF или DOC бесплатно
Основная информация
Обозначение:
ГОСТ Р ИСО/ТС 10303-1316-2019
Статус:
Действует
Тип:
ГОСТ Р ИСО/ТС
Название русское:
Системы автоматизации производства и их интеграция. Представление данных об изделии и обмен этими данными. Часть 1316. Прикладной модуль. Камера с 3-мерным изображением
Название английское:
Industrial automation systems and integration. Product data representation and exchange. Part 1316. Application module. Camera view 3D
Даты и сроки
Дата издания:
10-16-19
Дата введения в действие:
10-01-20
Дата завершения срока действия:
-
Применение и описание
Область и условия применения:
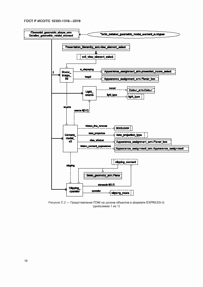
Настоящий стандарт определяет данный прикладной модуль. В область применения настоящего стандарта входят: - проецирование трехмерных стилизованных моделей в пространство двумерного вида; - освещение трехмерных стилизованных моделей; - отсечение изображений трехмерных стилизованных моделей; - элементы, относящиеся к области применения прикладного модуля ISO/TS 10303-1652 «Basic geometry» (Основные геометрические элементы); - элементы, относящиеся к области применения прикладного модуля ISO/TS 10303-1002 «Colour» (Цвет); - элементы, относящиеся к области применения прикладного модуля ISO/TS 10303-1330 «Presentation hierarchy» (Иерархия представления)
Связи и замены
Заменяющий:
-
Описание стандарта
ГОСТ Р ИСО/ТС 10303-1316-2019 Системы автоматизации производства и их интеграция. Представление данных об изделии и обмен этими данными. Часть 1316. Прикладной модуль. Камера с 3-мерным изображением
Страницы стандарта



























