ГОСТ Р ИСО 20140-2-2019 Системы промышленной автоматизации и интеграция. Оценка энергетической эффективности и прочих факторов производственных систем, воздействующих на окружающую среду. Часть 2. Процедура оценки экологической эффективности
ГОСТ Р ИСО
Скачать ГОСТ в PDF или DOC бесплатно
Основная информация
Обозначение:
ГОСТ Р ИСО 20140-2-2019
Статус:
Действует
Тип:
ГОСТ Р ИСО
Название русское:
Системы промышленной автоматизации и интеграция. Оценка энергетической эффективности и прочих факторов производственных систем, воздействующих на окружающую среду. Часть 2. Процедура оценки экологической эффективности
Название английское:
Industrial automation systems and integrationю. Evaluating energy efficiency and other factors of manufacturing systems that influence the environment. Part 2. Environmental performance evaluation process
Даты и сроки
Дата издания:
10-31-19
Дата введения в действие:
01-01-20
Дата завершения срока действия:
-
Применение и описание
Область и условия применения:
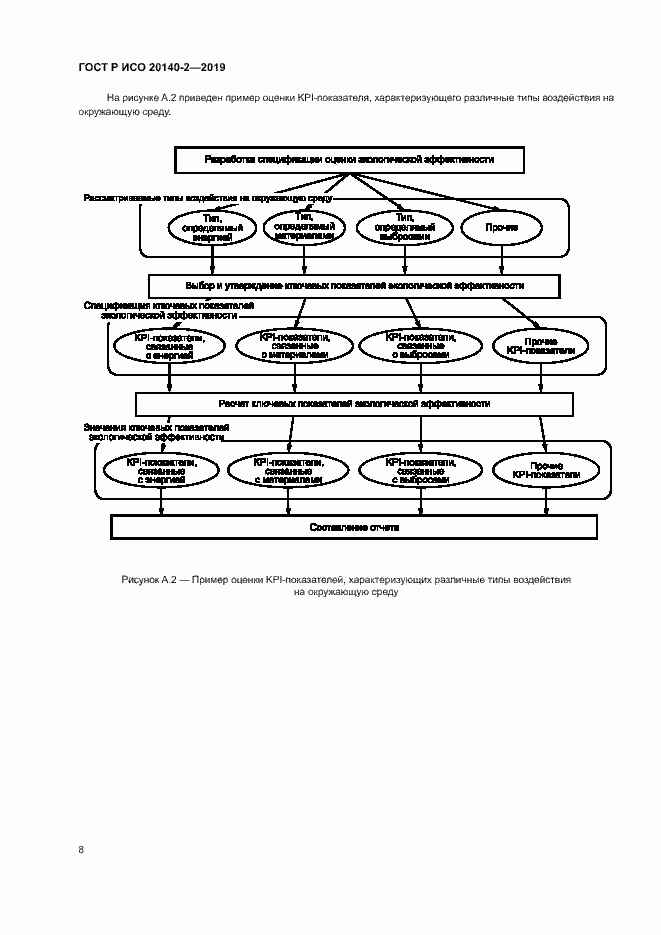
Настоящий стандарт устанавливает процедуру оценки экологической эффективности производственных систем в соответствии с ИСО 20140-1. Оценка экологической эффективности предполагает использование специальных EPE-данных с учетом положений ИСО 20140-5
Связи и замены
Заменяющий:
-
Описание стандарта
ГОСТ Р ИСО 20140-2-2019 Системы промышленной автоматизации и интеграция. Оценка энергетической эффективности и прочих факторов производственных систем, воздействующих на окружающую среду. Часть 2. Процедура оценки экологической эффективности
Страницы стандарта















