ГОСТ Р 59037-2020 Аддитивные технологии. Конструирование металлических изделий. Руководящие принципы
ГОСТ Р
Скачать ГОСТ в PDF или DOC бесплатно
Основная информация
Обозначение:
ГОСТ Р 59037-2020
Статус:
Действует
Тип:
ГОСТ Р
Название русское:
Аддитивные технологии. Конструирование металлических изделий. Руководящие принципы
Название английское:
Additive technologies. Designing metal parts. Guidelines processes
Даты и сроки
Дата издания:
11-27-20
Дата введения в действие:
03-01-21
Дата завершения срока действия:
-
Применение и описание
Область и условия применения:
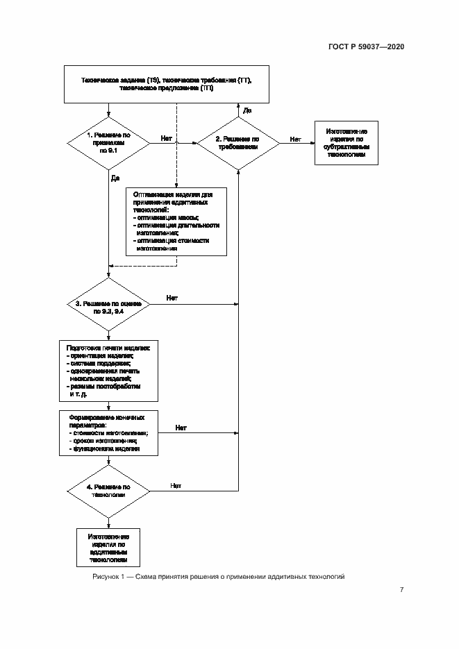
Настоящий стандарт устанавливает общие требования к конструированию и оценке целесообразности применения аддитивных технологий (АТ) при изготовлении металлических изделий. Настоящий стандарт предназначен для конструкторов, технологов и иных специалистов, связанных с конструированием и изготовлением металлических изделий
Связи и замены
Заменяющий:
-
Описание стандарта
ГОСТ Р 59037-2020 Аддитивные технологии. Конструирование металлических изделий. Руководящие принципы
Страницы стандарта










