ГОСТ Р 60.1.2.5-2020 Роботы и робототехнические устройства. Проектирование промышленных робототехнических комплексов с учетом требований безопасности. Часть 2. Позиции ручной загрузки/разгрузки
ГОСТ Р
Скачать ГОСТ в PDF или DOC бесплатно
Основная информация
Обозначение:
ГОСТ Р 60.1.2.5-2020
Статус:
Действует
Тип:
ГОСТ Р
Название русское:
Роботы и робототехнические устройства. Проектирование промышленных робототехнических комплексов с учетом требований безопасности. Часть 2. Позиции ручной загрузки/разгрузки
Название английское:
Robots and robotic devices. Design of industrial robotic systems with safety requirements. Part 2. Manual load/unload stations
Даты и сроки
Дата издания:
01-19-21
Дата введения в действие:
03-01-21
Дата завершения срока действия:
-
Применение и описание
Область и условия применения:
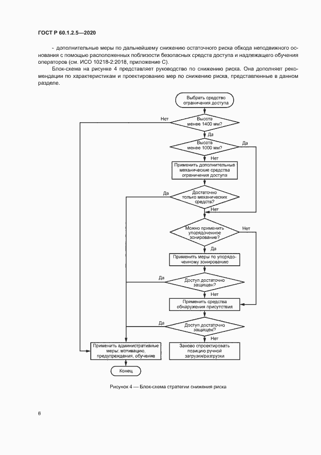
Настоящий стандарт применим к промышленным робототехническим комплексам, в которых применяются операции ручной загрузки/разгрузки и в которых опасная зона защищена для предотвращения в нее доступа. Для данного типа прикладных задач важным является рассмотрение как ограничений доступа в опасную зону, так и эргономичного подхода к организации рабочих мест. Настоящий стандарт дополняет ИСО 10218-2:2011 и предоставляет дополнительную информацию и рекомендации по снижению риска появления в опасной зоне при проектировании и ограждении позиций ручной загрузки/разгрузки
Связи и замены
Заменяющий:
-
Описание стандарта
ГОСТ Р 60.1.2.5-2020 Роботы и робототехнические устройства. Проектирование промышленных робототехнических комплексов с учетом требований безопасности. Часть 2. Позиции ручной загрузки/разгрузки
Страницы стандарта



















