ГОСТ Р 59794-2021 Системы автоматизации производства и интеграция. Интеграция данных жизненного цикла перерабатывающих предприятий, включая нефтяные и газовые производственные предприятия. Часть 12. Онтология объединения жизненного цикла в сетевом языке онтологий (OWL)
ГОСТ Р
Скачать ГОСТ в PDF или DOC бесплатно
Основная информация
Обозначение:
ГОСТ Р 59794-2021
Статус:
Действует
Тип:
ГОСТ Р
Название русское:
Системы автоматизации производства и интеграция. Интеграция данных жизненного цикла перерабатывающих предприятий, включая нефтяные и газовые производственные предприятия. Часть 12. Онтология объединения жизненного цикла в сетевом языке онтологий (OWL)
Название английское:
Industrial automation systems and integration. Integration of life-cycle data for process plants including oil and gas production facilities. Part 12. Life-cycle integration ontology represented in Web Ontology Language (OWL)
Даты и сроки
Дата издания:
11-15-21
Дата введения в действие:
04-30-22
Дата завершения срока действия:
-
Применение и описание
Область и условия применения:
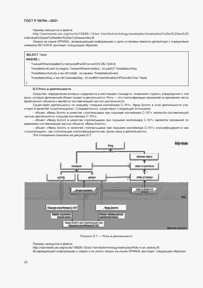
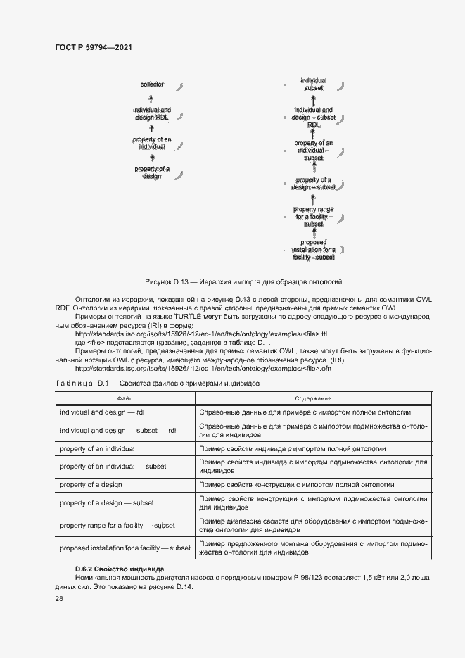
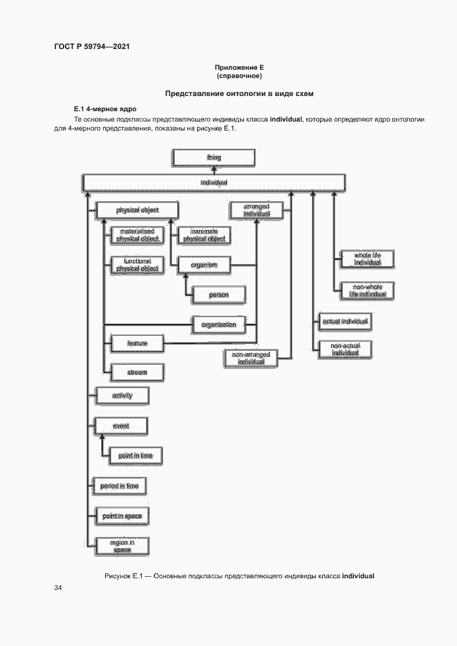
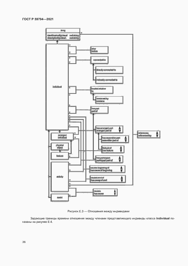
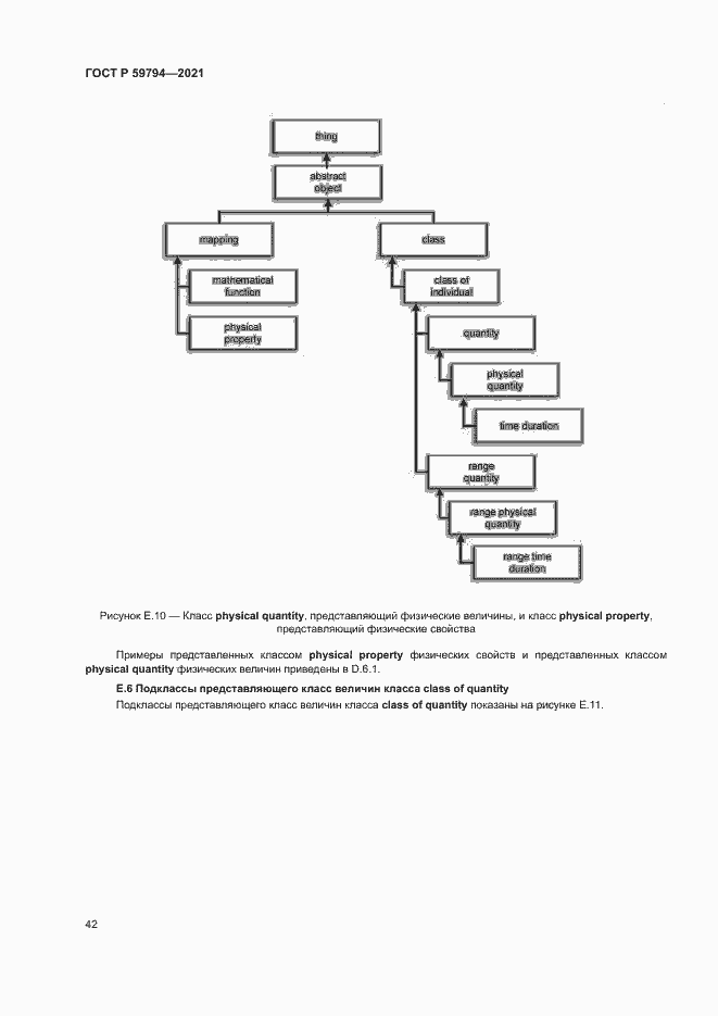
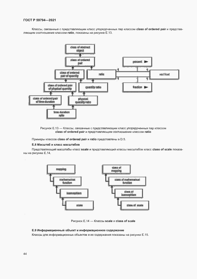
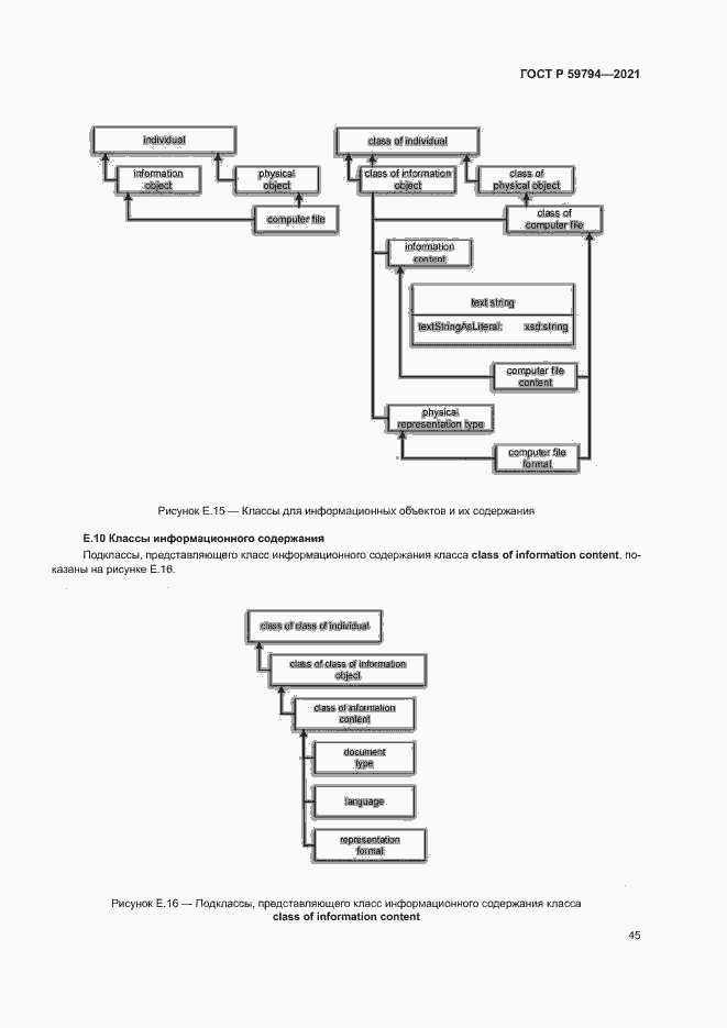
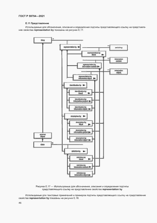
В настоящем стандарте определена онтология для объединения промышленных данных на протяжении их жизненного цикла. Онтология представлена средствами сетевого языка онтологий (OWL). В область применения настоящего стандарта входит следующее: - основополагающие подклассы индивидуальных объектов, которые существуют в действительном или возможном мире, включая физические объекты, деятельности и события; - отношения между физическими объектами, деятельностями и событиями, включая создание и уничтожение физических объектов; - отношения часть–целое между физическими объектами, включая реализующие 4-мерный (4D) подход к изменениям во времени, отношения между связанными со временем частями; - моменты времени и периоды времени; - точки и области в пространстве; - обозначение момента времени с помощью текстовых строк, определенных в формате, который содержится в ИСО 8601. В область применения не входит: - определение физических свойств и шкал измерения; - организация знаний и спецификация метаданных документа; - утверждение и статус; - геометрические и топологические модели, включая модели формы
Связи и замены
Заменяющий:
-
Описание стандарта
ГОСТ Р 59794-2021 Системы автоматизации производства и интеграция. Интеграция данных жизненного цикла перерабатывающих предприятий, включая нефтяные и газовые производственные предприятия. Часть 12. Онтология объединения жизненного цикла в сетевом языке онтологий (OWL)
Страницы стандарта


































































