ГОСТ Р 70265.1-2022 Измерение, управление и автоматизация промышленного процесса. Структура цифровой фабрики. Часть 1. Основные положения
ГОСТ Р
Скачать ГОСТ в PDF или DOC бесплатно
Основная информация
Обозначение:
ГОСТ Р 70265.1-2022
Статус:
Действует
Тип:
ГОСТ Р
Название русское:
Измерение, управление и автоматизация промышленного процесса. Структура цифровой фабрики. Часть 1. Основные положения
Название английское:
Industrial-process measurement, control and automation. Digital factory framework. Part 1. Basic provisions
Даты и сроки
Дата издания:
08-19-22
Дата введения в действие:
11-30-22
Дата завершения срока действия:
-
Применение и описание
Область и условия применения:
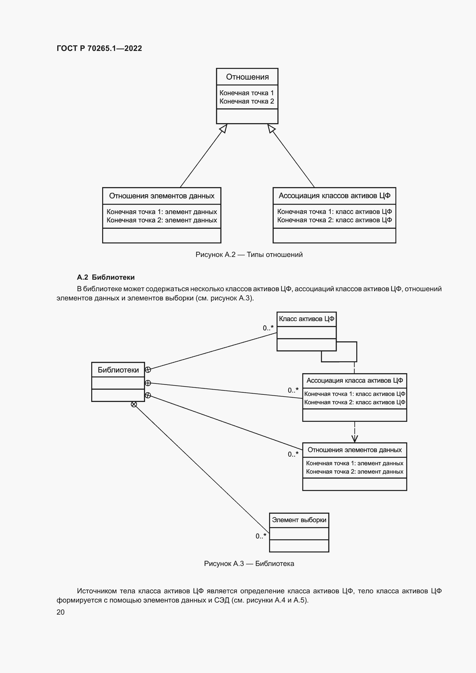
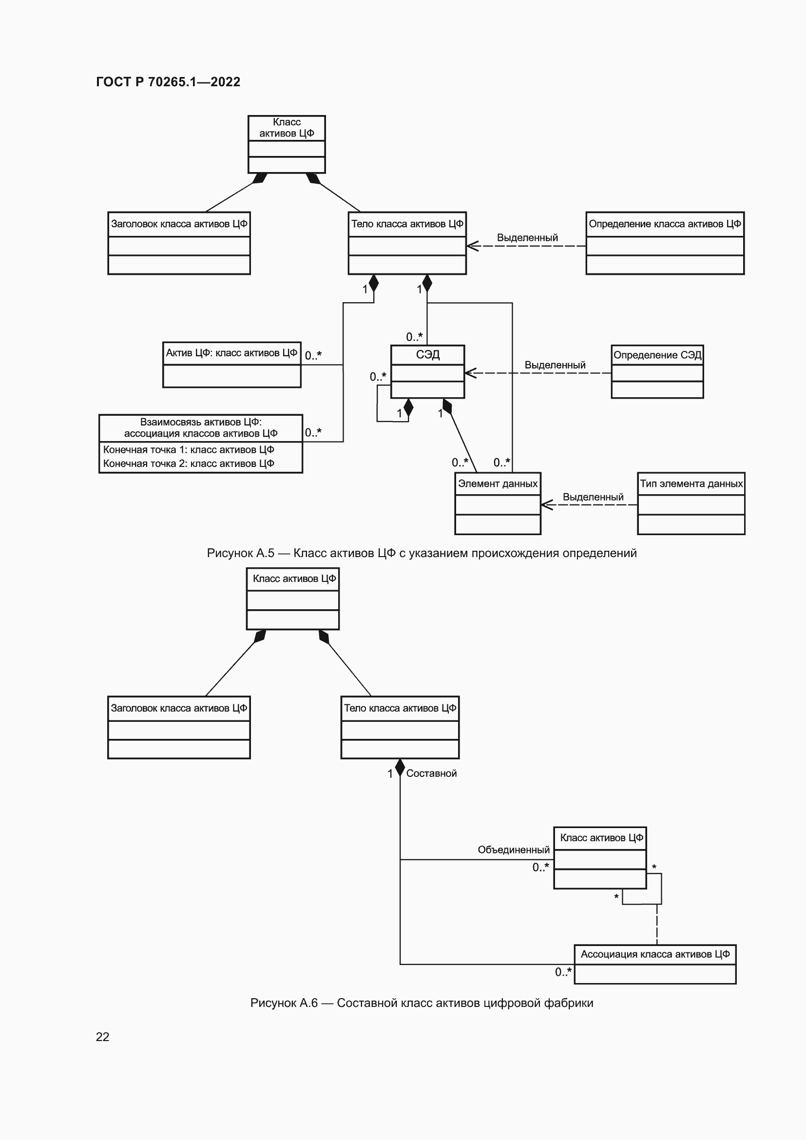
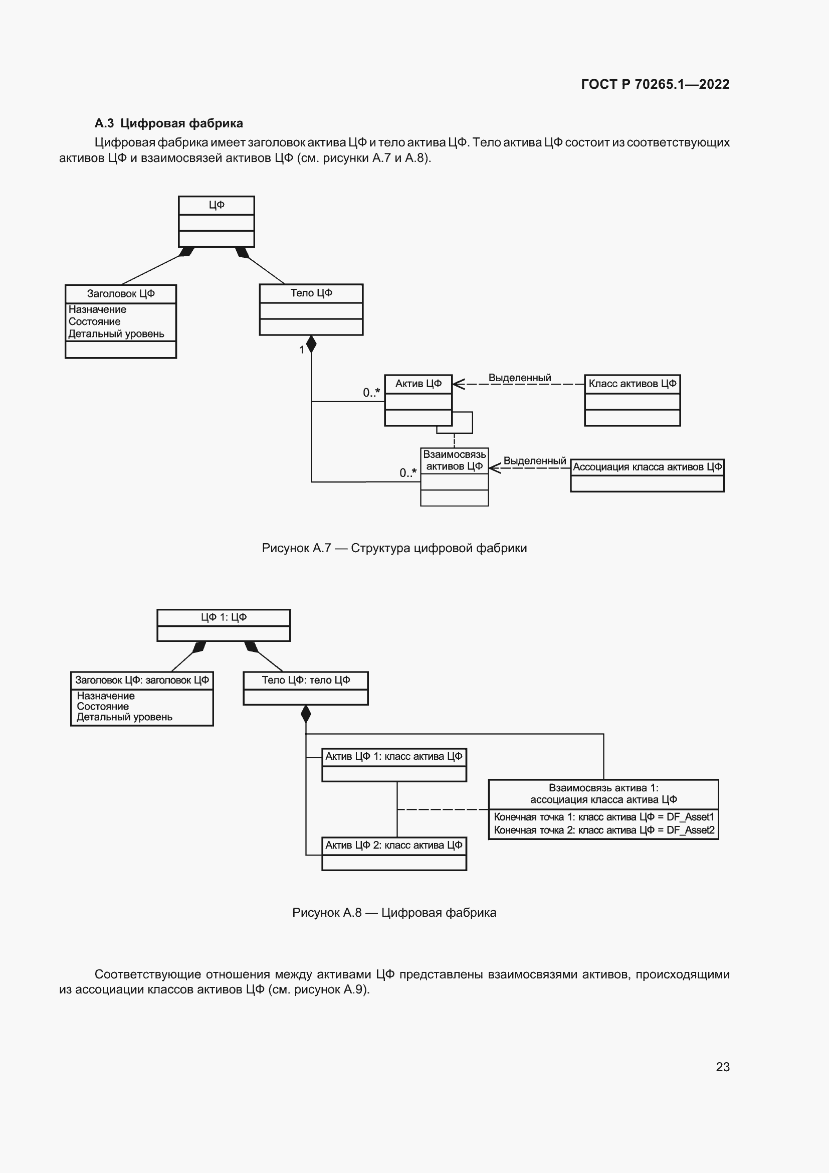
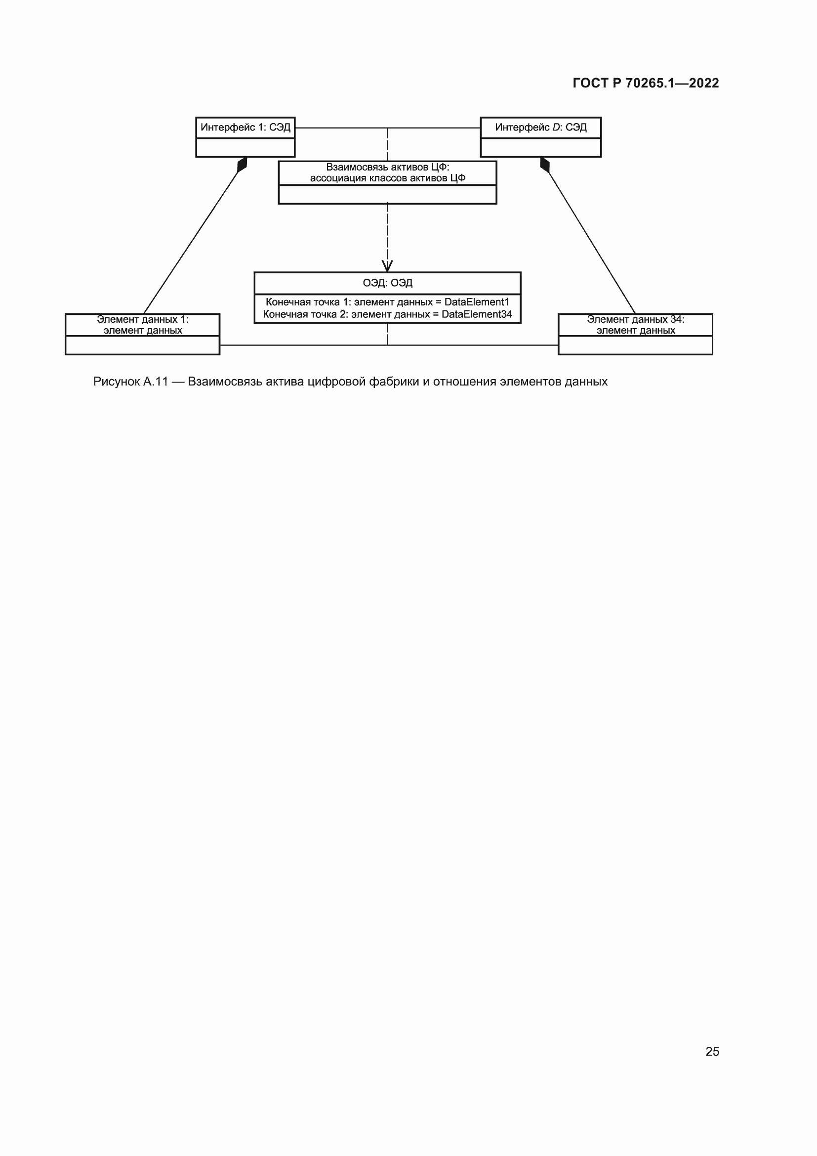
Настоящий стандарт, будучи технической спецификацией, определяет основные принципы базовой структуры цифровой фабрики (далее – базовая структура ЦФ), представляющей собой совокупность элементов модели (далее – эталонная модель ЦФ) и правил моделирования производственных систем
Связи и замены
Заменяющий:
-
Описание стандарта
ГОСТ Р 70265.1-2022 Измерение, управление и автоматизация промышленного процесса. Структура цифровой фабрики. Часть 1. Основные положения
Страницы стандарта



































