ГОСТ Р ИСО 10303-43-2022 Системы автоматизации производства и их интеграция. Представление данных об изделии и обмен этими данными. Часть 43. Интегрированный обобщенный ресурс. Структуры представления
ГОСТ Р ИСО
Скачать ГОСТ в PDF или DOC бесплатно
Основная информация
Обозначение:
ГОСТ Р ИСО 10303-43-2022
Статус:
Заменен
Тип:
ГОСТ Р ИСО
Название русское:
Системы автоматизации производства и их интеграция. Представление данных об изделии и обмен этими данными. Часть 43. Интегрированный обобщенный ресурс. Структуры представления
Название английское:
Industrial automation systems and integration. Product data representation and exchange. Part 43. Integrated generic resource. Representation structures
Даты и сроки
Дата издания:
11-29-22
Дата введения в действие:
01-01-23
Дата завершения срока действия:
-
Применение и описание
Область и условия применения:
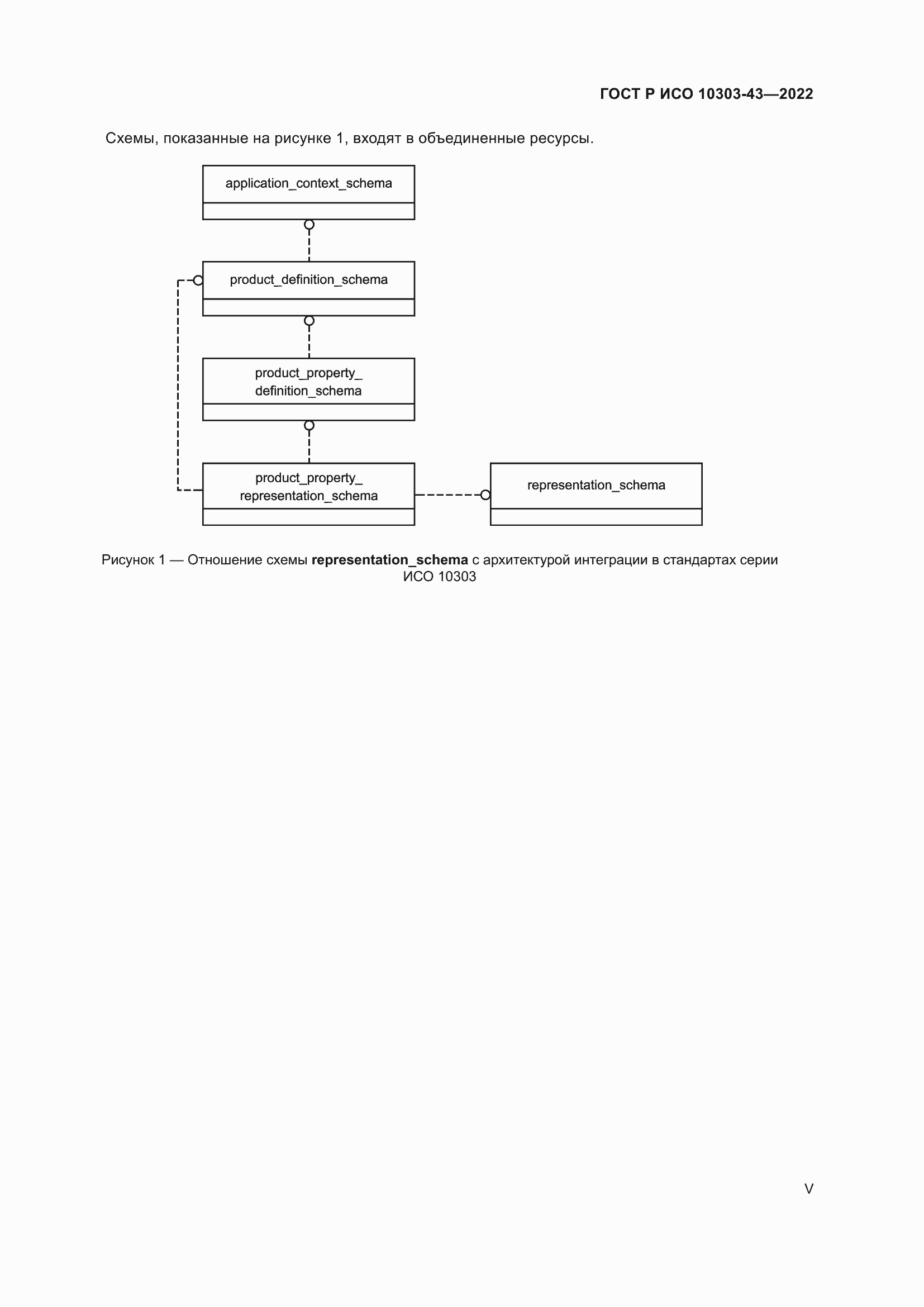
В настоящем стандарте специфицированы конструкции объединенных обобщенных ресурсов для структур представления. Это – собрания элементов данных об изделии, которые группируются для описания свойств и аспектов изделий. В область применения настоящего стандарта входят: - спецификация контекстов для представления; - спецификация элементов представления; - взаимосвязь элементов представления с одним или более контекстами, в которых они объединяются для представления концепции; - взаимосвязь элементов представления, при которой один элемент используется для определения другого; - такая структура, обеспечивающая взаимосвязь двух представлений, когда одно представление участвует в определении другого; - структура, обеспечивающая взаимосвязь двух представлений, в которой одно представление не участвует в определении другого; - ограничения, позволяющие избегать рекурсивного определения экземпляров элементов представления; - спецификация преобразования одного элемента представления в другой посредством задания исходного и результирующего состояний преобразования; - спецификация преобразования одного элемента представления в другой посредством задания функции преобразования
Связи и замены
Заменяющий:
-
Взамен:
ГОСТ Р ИСО 10303-43-2016
Описание стандарта
ГОСТ Р ИСО 10303-43-2022 Системы автоматизации производства и их интеграция. Представление данных об изделии и обмен этими данными. Часть 43. Интегрированный обобщенный ресурс. Структуры представления
Страницы стандарта













































