ГОСТ Р ИСО 11442-2014 Техническая документация на продукцию. Управление документацией
ГОСТ Р ИСО
Скачать ГОСТ в PDF или DOC бесплатно
Основная информация
Обозначение:
ГОСТ Р ИСО 11442-2014
Статус:
Действует
Тип:
ГОСТ Р ИСО
Название русское:
Техническая документация на продукцию. Управление документацией
Название английское:
Technical product documentation. Document management
Даты и сроки
Дата издания:
12-20-18
Дата введения в действие:
01-01-16
Дата завершения срока действия:
-
Применение и описание
Область и условия применения:
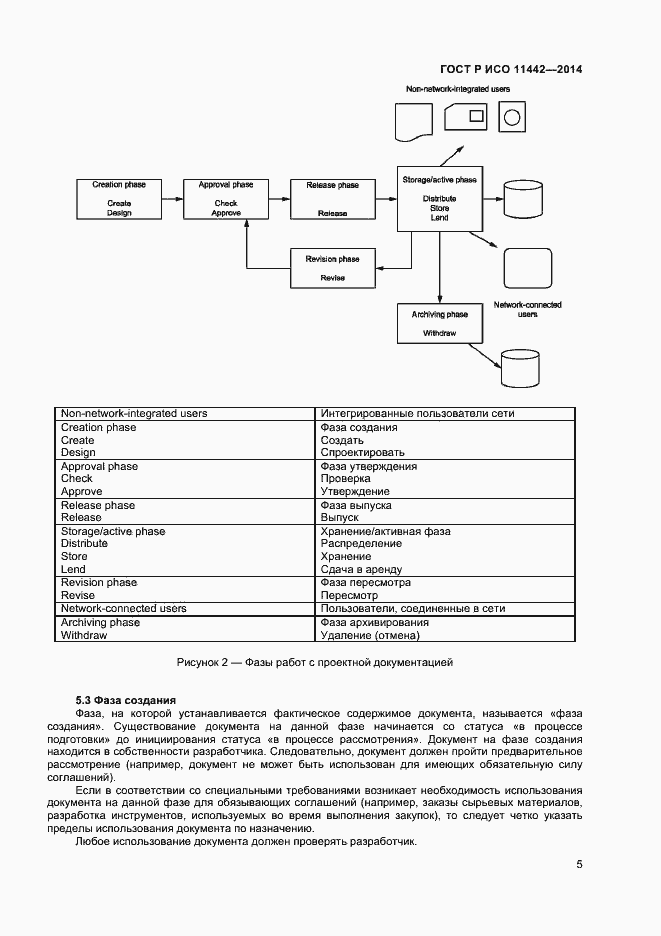
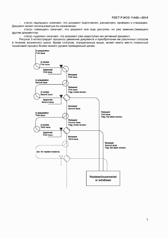
Настоящий стандарт устанавливает основные правила организации работ с техническими документами
Связи и замены
Заменяющий:
-
Описание стандарта
ГОСТ Р ИСО 11442-2014 Техническая документация на продукцию. Управление документацией
Страницы стандарта














