ГОСТ ISO 17635-2018 Неразрушающий контроль сварных соединений. Общие правила для металлических материалов
ГОСТ ИСО
Скачать ГОСТ в PDF или DOC бесплатно
Основная информация
Обозначение:
ГОСТ ISO 17635-2018
Статус:
Действует
Тип:
ГОСТ ИСО
Название русское:
Неразрушающий контроль сварных соединений. Общие правила для металлических материалов
Название английское:
Non-destructive testing of welds. General rules for metallic materials
Даты и сроки
Дата регистрации:
12-20-18
Дата издания:
02-28-19
Дата введения в действие:
07-01-19
Применение и описание
Область и условия применения:
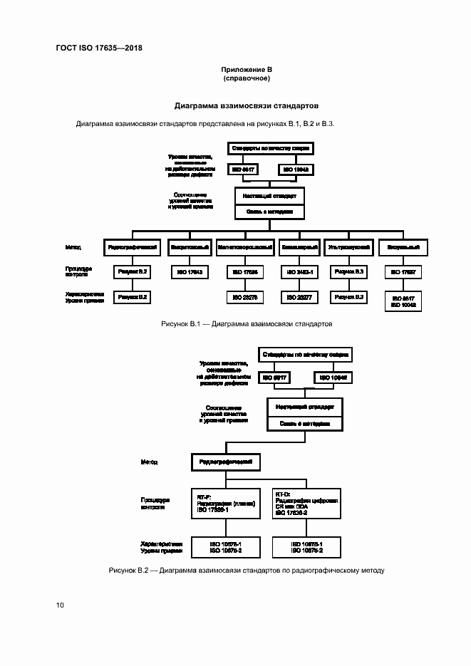
Настоящий стандарт устанавливает требования к выбору методов неразрушающего контроля (NDT) сварных соединений и оценке результатов контроля качества, основываясь на требованиях к качеству изделия, материалах, толщине сварного шва, технологии сварки и объеме контроля. Настоящий стандарт определяет основные правила и стандарты для различных методов контроля с учетом как технологии, так и уровней приемки для металлов. Уровни приемки не являются непосредственной интерпретацией уровней качества, определенных в ISO 5817 или ISO 10042. Они связаны с качеством изготовленной партии сварных соединений. Требования к уровням приемки неразрушающего контроля соответствуют уровням качества, определенным в ISO 5817 или ISO 10042 (умеренный, средний, жесткий) только в общем, а не в деталях для каждого дефекта. В приложении А определена взаимосвязь между стандартами уровней качества, неразрушающего контроля и уровней приемки. В приложении B приведена диаграмма взаимосвязи стандартов с точки зрения уровней качества, приемки и методов неразрушающего контроля
Описание стандарта
ГОСТ ISO 17635-2018 Неразрушающий контроль сварных соединений. Общие правила для металлических материалов
Страницы стандарта


















