ГОСТ 9.803-88 Единая система защиты от коррозии и старения. Фунгициды. Метод определения эффективности
ГОСТ
Скачать ГОСТ в PDF или DOC бесплатно
Основная информация
Обозначение:
ГОСТ 9.803-88
Статус:
Действует
Тип:
ГОСТ
Название русское:
Единая система защиты от коррозии и старения. Фунгициды. Метод определения эффективности
Название английское:
Unified system of corrosion and ageing protection. Fungicides. Efficiency determining method
Даты и сроки
Дата издания:
02-15-89
Дата введения в действие:
01-01-90
Дата завершения срока действия:
-
Применение и описание
Область и условия применения:
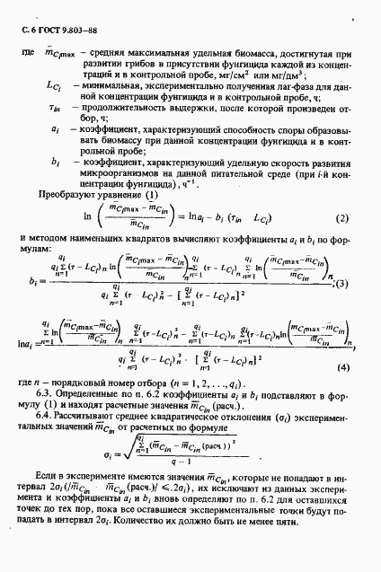
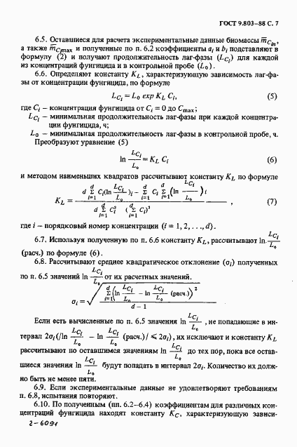
Настоящий стандарт распространяется на вещества, обладающие фунгицидной и (или) фунгистатической активностью, предназначенные для защиты материалов и изделий от повреждения плесневыми грибами и устанавливает метод испытаний эффективности фунгицидов. Стандарт не распространяется на газообразные фунгициды, а также водонерастворимые фунгициды, разлагающиеся при температуре менее 90 град. С
Связи и замены
Заменяющий:
-
Описание стандарта
ГОСТ 9.803-88 Единая система защиты от коррозии и старения. Фунгициды. Метод определения эффективности
Страницы стандарта





























