ГОСТ Р 59279-2020 Единая энергетическая система и изолированно работающие энергосистемы. Электрические сети. Схемы принципиальные электрические распределительных устройств от 35 до 750 кВ подстанций. Типовые решения. Рекомендации по применению
ГОСТ Р
Скачать ГОСТ в PDF или DOC бесплатно
Основная информация
Обозначение:
ГОСТ Р 59279-2020
Статус:
Действует
Тип:
ГОСТ Р
Название русское:
Единая энергетическая система и изолированно работающие энергосистемы. Электрические сети. Схемы принципиальные электрические распределительных устройств от 35 до 750 кВ подстанций. Типовые решения. Рекомендации по применению
Название английское:
Unified power energy system and isolated power systems. Electrical networks. Basic circuit diagrams of switchgears at voltages from 35 kV up to 750 kV for substations. Generic solutions. Application recommendations
Даты и сроки
Дата издания:
01-19-21
Дата введения в действие:
03-01-21
Дата завершения срока действия:
-
Применение и описание
Область и условия применения:
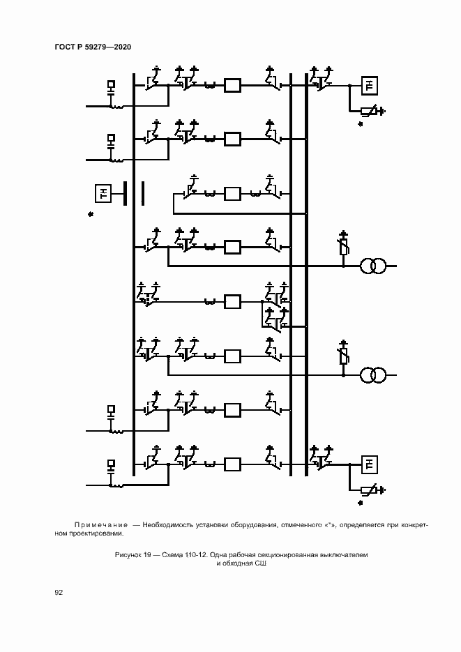
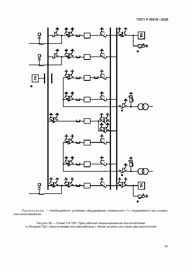
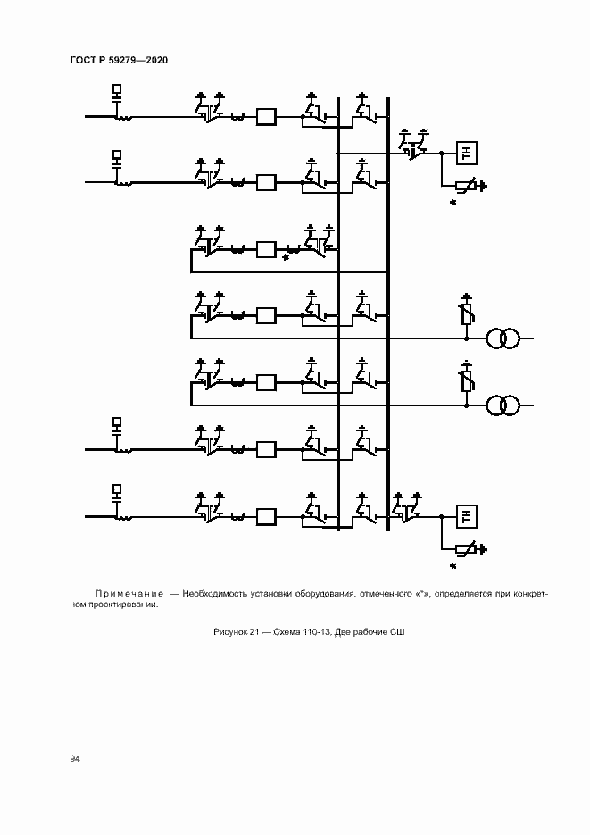
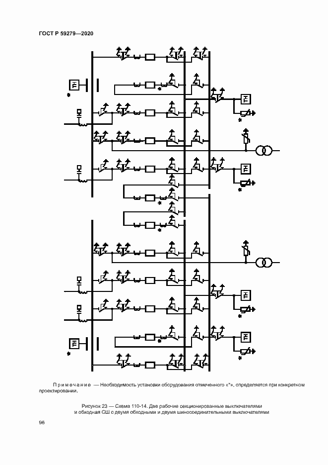
Документ устанавливает типовые решения, а также рекомендации по проектированию схем распределительных устройств от 35 до 750 кВ подстанций и переключательных пунктов переменного тока. Настоящий стандарт распространяется на вновь сооружаемые, расширяемые, а также подлежащие техническому перевооружению и реконструкции распределительные устройства напряжением от 35 до 750 кВ подстанций и переключательных (распределительных) пунктов всех субъектов электроэнергетики и потребителей электрической энергии. Далее под термином «подстанция» подразумевается также переключательный (распределительный) пункт. При соответствующем обосновании допустимо применение нетиповых схем, не приведенных в данном стандарте. Настоящий стандарт рекомендован к применению, в том числе, проектными организациями
Связи и замены
Заменяющий:
-
Описание стандарта
ГОСТ Р 59279-2020 Единая энергетическая система и изолированно работающие энергосистемы. Электрические сети. Схемы принципиальные электрические распределительных устройств от 35 до 750 кВ подстанций. Типовые решения. Рекомендации по применению
Страницы стандарта

























































































































































