ГОСТ Р 59372-2021 Единая энергетическая система и изолированно работающие энергосистемы. Релейная защита и автоматика. Автоматическое противоаварийное управление режимами энергосистем. Устройства фиксации отключения и фиксации состояния линий электропередачи, электросетевого и генерирующего оборудования. Нормы и требования
ГОСТ Р
Скачать ГОСТ в PDF или DOC бесплатно
Основная информация
Обозначение:
ГОСТ Р 59372-2021
Статус:
Действует
Тип:
ГОСТ Р
Название русское:
Единая энергетическая система и изолированно работающие энергосистемы. Релейная защита и автоматика. Автоматическое противоаварийное управление режимами энергосистем. Устройства фиксации отключения и фиксации состояния линий электропередачи, электросетевого и генерирующего оборудования. Нормы и требования
Название английское:
United power system and isolated power systems. Relay protection and automation. Automatic emergency control of electric power system. Shutdown fixation and condition fixation devices for transmission lines, electricity grid equipment and generation facilities. Norms and requirements
Даты и сроки
Дата издания:
03-16-21
Дата введения в действие:
04-01-21
Дата завершения срока действия:
-
Применение и описание
Область и условия применения:
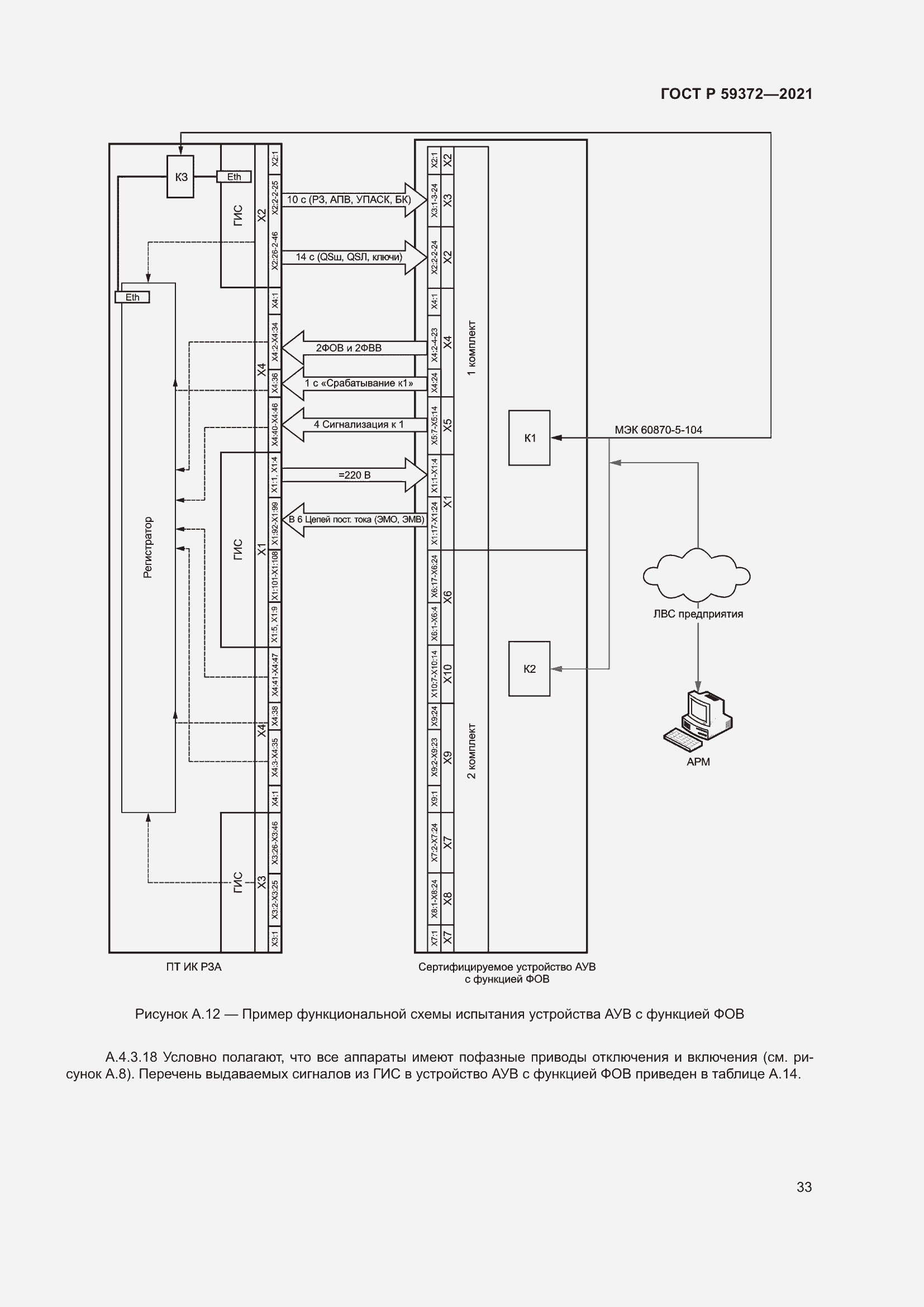
Настоящий стандарт устанавливает: - основные требования к микропроцессорным устройствам фиксации отключения и фиксации состояния линий электропередачи, электросетевого и генерирующего оборудования (далее – устройства фиксации), в том числе к микропроцессорным устройствам релейной защиты и автоматики (далее – РЗА), в части реализации функций фиксации отключения и фиксации состояния линий электропередачи, электросетевого и генерирующего оборудования, выключателя; - порядок и методику проведения испытаний устройств фиксации для проверки их соответствия указанным требованиям. Настоящий стандарт распространяется на субъекты оперативно-диспетчерского управления в электроэнергетике, собственников и иных законных владельцев электрических станций и объектов электросетевого хозяйства, на которых установлены устройства фиксации, организации, осуществляющие деятельность по разработке, изготовлению, созданию, модернизации, наладке, эксплуатации устройств и комплексов противоаварийной автоматики, разработке алгоритмов функционирования устройств и комплексов противоаварийной автоматики, проектные и научно-исследовательские организации. Настоящий стандарт предназначен для применения при подготовке, согласовании и выполнении технических условий на технологическое присоединение объектов электроэнергетики и энергопринимающих установок потребителей электрической энергии к электрическим сетям, строительстве, реконструкции, модернизации и техническом перевооружении объектов электроэнергетики, создании (модернизации) комплексов и устройств РЗА
Связи и замены
Заменяющий:
-
Описание стандарта
ГОСТ Р 59372-2021 Единая энергетическая система и изолированно работающие энергосистемы. Релейная защита и автоматика. Автоматическое противоаварийное управление режимами энергосистем. Устройства фиксации отключения и фиксации состояния линий электропередачи, электросетевого и генерирующего оборудования. Нормы и требования
Страницы стандарта












































































Приложение №1: Изменение №1 к ГОСТ Р 59372-2021 Обозначение: Изменение №1 к ГОСТ Р 59372-2021 Дата введения в действие: 01.10.2023

Приложение №1: Изменение №1 к ГОСТ Р 59372-2021 Обозначение: Изменение №1 к ГОСТ Р 59372-2021 Дата введения в действие: 01.10.2023

Приложение №1: Изменение №1 к ГОСТ Р 59372-2021 Обозначение: Изменение №1 к ГОСТ Р 59372-2021 Дата введения в действие: 01.10.2023

Приложение №1: Изменение №1 к ГОСТ Р 59372-2021 Обозначение: Изменение №1 к ГОСТ Р 59372-2021 Дата введения в действие: 01.10.2023

Приложение №1: Изменение №1 к ГОСТ Р 59372-2021 Обозначение: Изменение №1 к ГОСТ Р 59372-2021 Дата введения в действие: 01.10.2023

Приложение №1: Изменение №1 к ГОСТ Р 59372-2021 Обозначение: Изменение №1 к ГОСТ Р 59372-2021 Дата введения в действие: 01.10.2023
