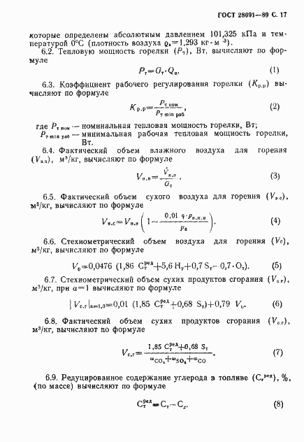
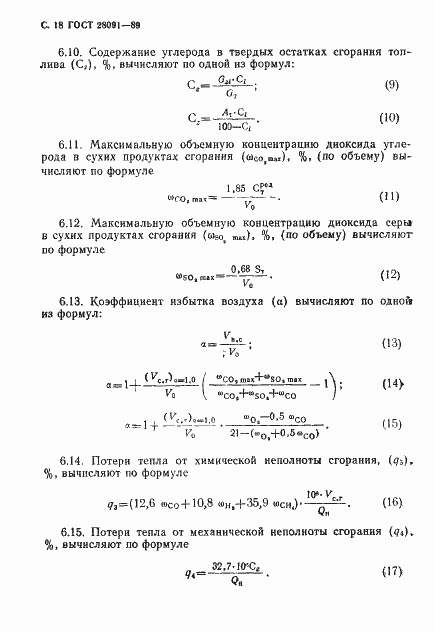
ГОСТ 28091-89 Горелки промышленные на жидком топливе. Методы испытаний
ГОСТ
Скачать ГОСТ в PDF или DOC бесплатно
Основная информация
Обозначение:
ГОСТ 28091-89
Статус:
Действует
Тип:
ГОСТ
Название русское:
Горелки промышленные на жидком топливе. Методы испытаний
Название английское:
Industrial burners for liquid fuel. Test methods
Даты и сроки
Дата издания:
08-23-89
Дата введения в действие:
01-01-90
Дата завершения срока действия:
-
Применение и описание
Область и условия применения:
Настоящий стандарт распространяется на промышленные горелки, работающие на жидком топливе, с ручным управлением, полуавтоматические и автоматические, предназначенные для сжигания жидкого топлива в смеси с воздухом, а также на жидкотопливную часть комбинированных горелок. Настоящий стандарт не распространяется на горелки паровых энергетических котлов для электростанций, горелки судовых котлов; испарительные горелки, радиационные трубы, горелки, при работе которых образуются продукты сгорания, используемые в качестве контролируемой атмосферы, горелки, предназначенные для теплового оборудования для быта и предприятий общественного питания, горелки для специфических случаев применения, изготавливаемые в единичных экземплярах
Связи и замены
Заменяющий:
-
Описание стандарта
ГОСТ 28091-89 Горелки промышленные на жидком топливе. Методы испытаний
Страницы стандарта


























