ГОСТы >
27.120.30 Делящиеся ядерные вещества и технология получения ядерного топлива >
ГОСТ 25057-81
ГОСТ 25057-81 Криптон-85 газообразный. Технические условия
ГОСТ
Скачать ГОСТ в PDF или DOC бесплатно
Основная информация
Обозначение:
ГОСТ 25057-81
Статус:
Действует
Тип:
ГОСТ
Название русское:
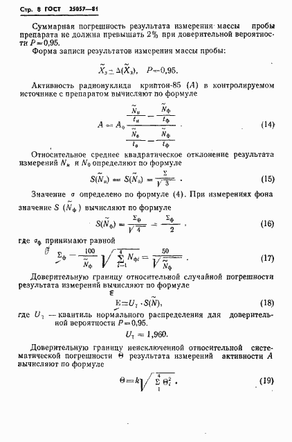
Криптон-85 газообразный. Технические условия
Название английское:
Krypton-85 (gas). Specifications
Даты и сроки
Дата издания:
04-19-82
Дата введения в действие:
01-01-84
Дата завершения срока действия:
-
Применение и описание
Область и условия применения:
Настоящий стандарт распространяется на газообразную смесь изотопов криптона, содержащую в своем составе радионуклид криптон-85 и выделяемую из газообразных продуктов деления при переработке облученного урана
Связи и замены
Заменяющий:
-
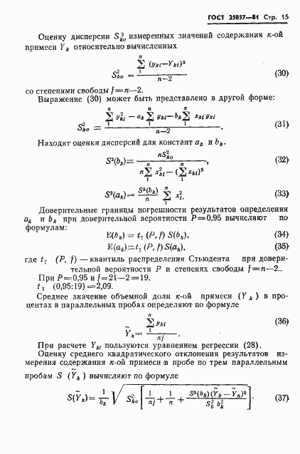
Изменения и переиздания
Список изменений:
№0 от (рег. ) «Срок действия продлен»
Описание стандарта
ГОСТ 25057-81 Криптон-85 газообразный. Технические условия
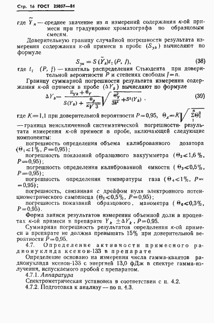
Страницы стандарта




















