ГОСТ Р МЭК 60964-2012 Атомные станции. Пункты управления. Проектирование
ГОСТ Р МЭК
Скачать ГОСТ в PDF или DOC бесплатно
Основная информация
Обозначение:
ГОСТ Р МЭК 60964-2012
Статус:
Действует
Тип:
ГОСТ Р МЭК
Название русское:
Атомные станции. Пункты управления. Проектирование
Название английское:
Nuclear power plants. Control rooms. Design
Даты и сроки
Дата издания:
01-20-14
Дата введения в действие:
06-01-13
Дата завершения срока действия:
-
Применение и описание
Область и условия применения:
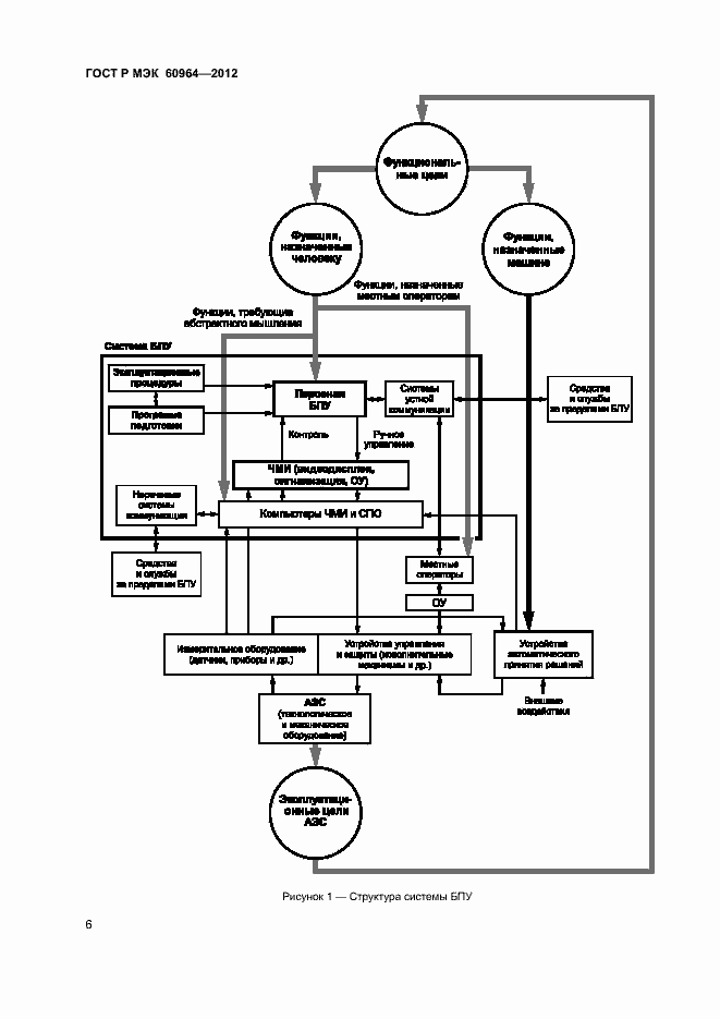
Настоящий стандарт устанавливает требования к человеко-машинному интерфейсу (ЧМИ) блочного пункта управления (БПУ) атомных станций (АС). Настоящий стандарт также устанавливает требования к определению функций, проектированию и организации ЧМИ и процедур, которые должны системно использоваться для верификации и валидации функционального проекта. Данные требования воплощают применение принципов инженерной психологии для организации ЧМИ при управлении АС в режимах нормальной эксплуатации и при нарушениях нормальной эксплуатации. Требования настоящего стандарта не распространяются на пункты управления специального назначения либо пункты управления, в которых обычно персонал отсутствует, такие, например, как пункт управления остановкой реактора вне БПУ, пункт управления обработки радиоактивных отходов или центр реагирования на критические ситуации. Подробное описание проектирования оборудования также выходит за рамки настоящего стандарта
Связи и замены
Заменяющий:
-
Описание стандарта
ГОСТ Р МЭК 60964-2012 Атомные станции. Пункты управления. Проектирование
Страницы стандарта


































