ГОСТы >
27.120.30 Делящиеся ядерные вещества и технология получения ядерного топлива >
ГОСТ 26308-84
ГОСТ 26308-84 Источники рентгеновского излучения радионуклидные закрытые. Методы измерения параметров
ГОСТ
Скачать ГОСТ в PDF или DOC бесплатно
Основная информация
Обозначение:
ГОСТ 26308-84
Статус:
Утратил силу в РФ
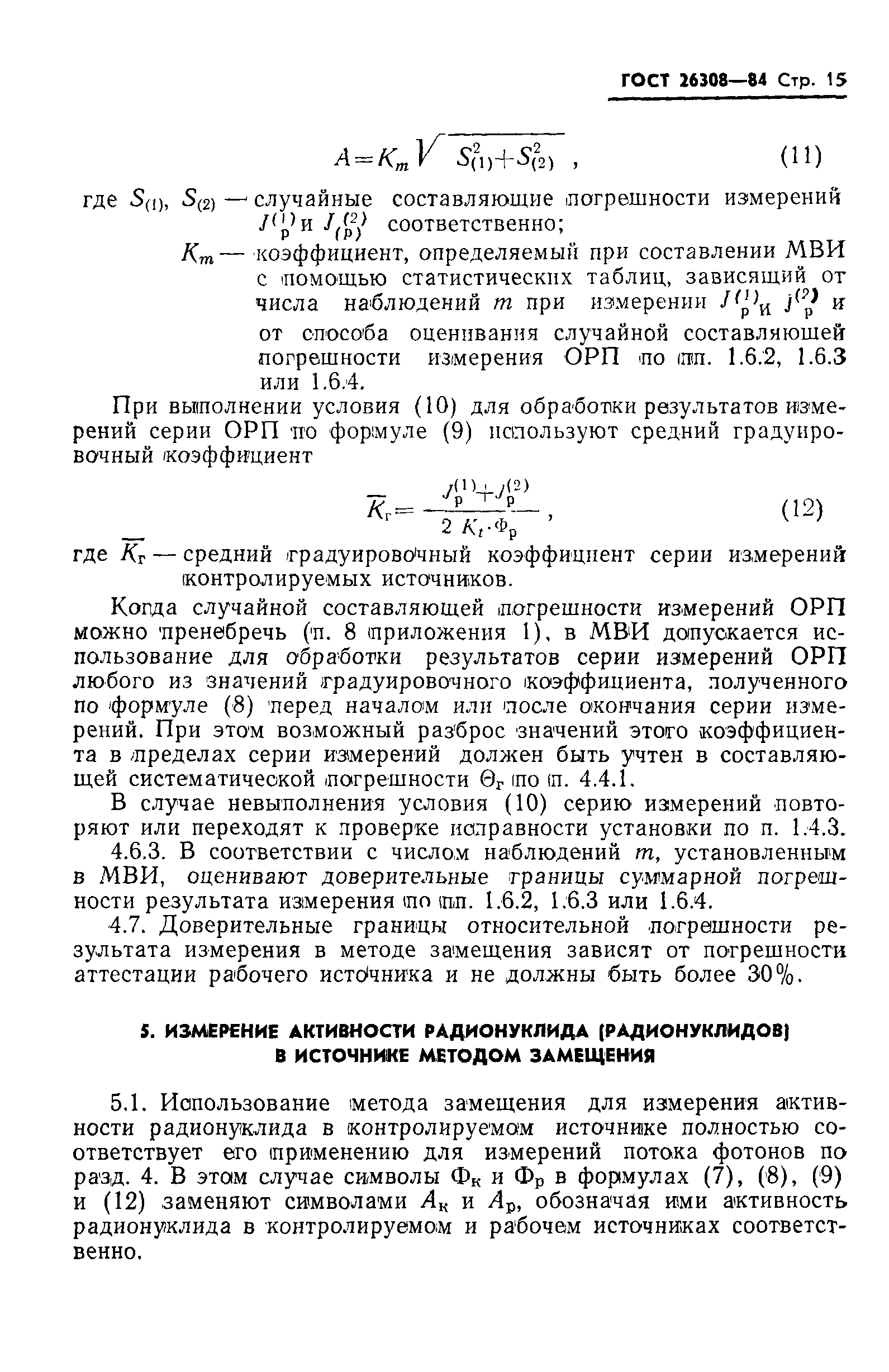
Тип:
ГОСТ
Название русское:
Источники рентгеновского излучения радионуклидные закрытые. Методы измерения параметров
Название английское:
Sealed radionuclidic X-radiation sources. Methods of parameters measurement
Даты и сроки
Дата издания:
02-20-85
Дата введения в действие:
01-01-86
Дата завершения срока действия:
07-01-04
Связи и замены
Заменяющий:
-
Изменения и переиздания
Список изменений:
№0 от (рег. ) «Поправка к изменению» №1 от (рег. ) «Срок действия продлен»
Описание стандарта
ГОСТ 26308-84 Источники рентгеновского излучения радионуклидные закрытые. Методы измерения параметров
Страницы стандарта






























