ГОСТ Р 58341.5-2020 Кабельные изделия для атомных станций. Учет фактически выработанного и оценка остаточного ресурса
ГОСТ Р
Скачать ГОСТ в PDF или DOC бесплатно
Основная информация
Обозначение:
ГОСТ Р 58341.5-2020
Статус:
Действует
Тип:
ГОСТ Р
Название русское:
Кабельные изделия для атомных станций. Учет фактически выработанного и оценка остаточного ресурса
Название английское:
Сable items for nuclear power plants. Accounting of actually worked out and assessment of residual resource
Даты и сроки
Дата издания:
01-19-21
Дата введения в действие:
02-01-21
Дата завершения срока действия:
-
Применение и описание
Область и условия применения:
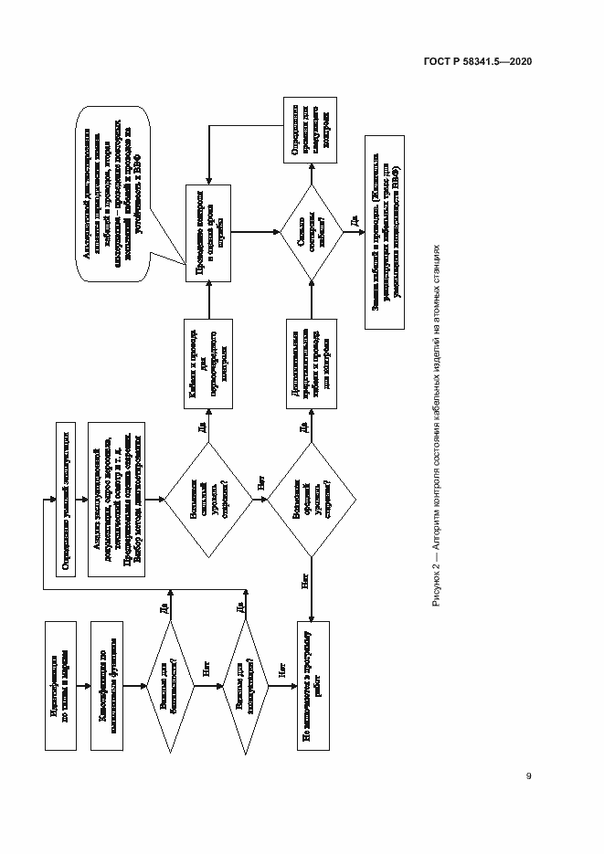
Настоящий стандарт устанавливает требования к учету фактически выработанного ресурса и оценке остаточного ресурса кабельных изделий, в том числе распространяется на низковольтные кабели и провода напряжением не выше 1000 В, силовые кабели напряжением 6 и 10 кВ, а также на электрические соединители, кабельные муфты и проходки (гермопроходки) атомных станций с водо-водяными энергетическими реакторами, реакторами большой мощности канальными, энергетическими гетерогенными петлевыми реакторами, реакторами на быстрых нейтронах и водо-водяными реакторами плавучей атомной теплоэлектростанции. Настоящий стандарт предназначен для применения в составе комплекса стандартов «Учет фактически выработанного и оценка остаточного ресурса» при эксплуатации блоков атомной станции, в том числе при подготовке к выводу из эксплуатации и при продлении срока эксплуатации блоков атомных станций
Связи и замены
Заменяющий:
-
Описание стандарта
ГОСТ Р 58341.5-2020 Кабельные изделия для атомных станций. Учет фактически выработанного и оценка остаточного ресурса
Страницы стандарта






































