ГОСТ Р МЭК 62138-2021 Программное обеспечение систем контроля и управления атомной станции, выполняющих функции безопасности категорий В и С. Общие требования
ГОСТ Р МЭК
Скачать ГОСТ в PDF или DOC бесплатно
Основная информация
Обозначение:
ГОСТ Р МЭК 62138-2021
Статус:
Действует
Тип:
ГОСТ Р МЭК
Название русское:
Программное обеспечение систем контроля и управления атомной станции, выполняющих функции безопасности категорий В и С. Общие требования
Название английское:
Software for instrumentation and control systems of a nuclear power plant performing safety functions of categories В and С. General requirements
Даты и сроки
Дата издания:
01-18-22
Дата введения в действие:
09-01-22
Дата завершения срока действия:
-
Применение и описание
Область и условия применения:
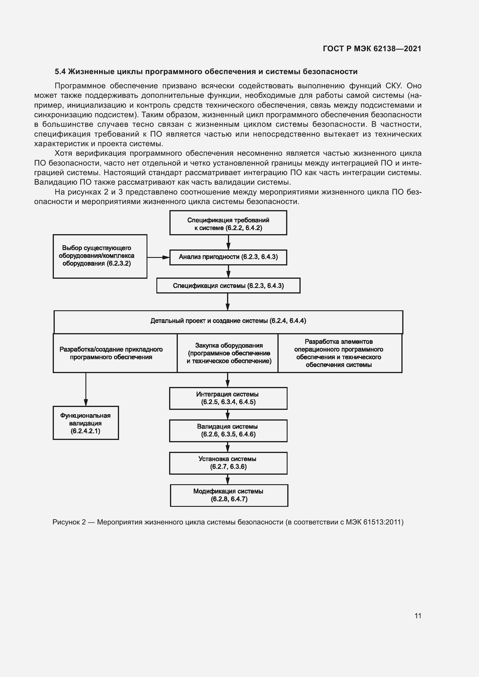
Настоящий стандарт устанавливает требования к программному обеспечению компьютерных систем контроля и управления (СКУ), выполняющих функции безопасности категории В или С, определяемые в соответствии с МЭК 61226. Данный стандарт дополняет МЭК 60880, который устанавливает требования к программному обеспечению компьютерных СКУ, выполняющих функции безопасности категории А. Настоящий стандарт взаимосвязан с МЭК 61513 и дополняет его. Действия, относящиеся преимущественно к системному уровню (например интеграция, валидация и монтаж), в настоящем стандарте подробно не рассматриваются. Неспецифичные для программного обеспечения требования изложены в МЭК 61513. Взаимосвязь между категориями функций и классами систем описана в МЭК 61513. Поскольку классифицированные по безопасности СКУ, входящие в область распространения настоящего стандарта, могут выполнять функции различных категорий, включая функции, не классифицированные по безопасности, требования настоящего стандарта привязаны не к категориям функций, а к классу безопасности СКУ (класс 2 или класс 3)
Связи и замены
Заменяющий:
-
Взамен:
ГОСТ Р МЭК 62138-2010
Описание стандарта
ГОСТ Р МЭК 62138-2021 Программное обеспечение систем контроля и управления атомной станции, выполняющих функции безопасности категорий В и С. Общие требования
Страницы стандарта













































