ГОСТ Р 56125-2014 Возобновляемая энергетика. Гидроэнергетика. Руководство по электромеханическому оборудованию для гидроэлектрических установок малой мощности
ГОСТ Р
Скачать ГОСТ в PDF или DOC бесплатно
Основная информация
Обозначение:
ГОСТ Р 56125-2014
Статус:
Действует
Тип:
ГОСТ Р
Название русское:
Возобновляемая энергетика. Гидроэнергетика. Руководство по электромеханическому оборудованию для гидроэлектрических установок малой мощности
Название английское:
Renewable power engineering. Hydropower engineering. Electromechanical equipment guide for small hydroelectric installations
Даты и сроки
Дата издания:
03-02-15
Дата введения в действие:
07-01-16
Дата завершения срока действия:
-
Применение и описание
Область и условия применения:
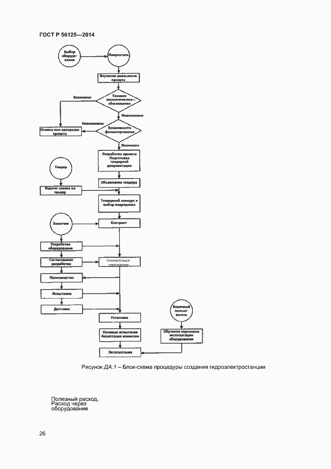
Настоящий стандарт является руководством по поставке электромеханического оборудования для гидроэлектрических установок с агрегатами, выходная мощность которых не превышает 5 МВт, а номинальный диаметр рабочего колеса не превышает 3 м (гидроэлектрических установок малой мощности). Данные границы условны и не определяют абсолютных пределов изменения мощности и габаритных размеров. Настоящий стандарт регламентирует отношения между покупателем (заказчиком) и поставщиком гидроэлектрических установок малой мощности (далее - гидроэлектростанция, ГЭС) и их электромеханического оборудования (далее - оборудование). Настоящий стандарт не распространяется на строительные работы, не содержит административные или коммерческие условия поставки. Целью настоящего стандарта является информационная поддержка заказчика оборудования при: - подготовке конкурсных документов (подготовке запроса на поставку ГЭС или оборудования); - оценке конкурсных документов; - взаимодействия с поставщиком во время проектирования и изготовления оборудования; - контроле качества на стадии производства и продвижения на рынок; - монтаже на месте установки; - сдаче в эксплуатацию; - проведении аттестационных испытаний; - эксплуатации и обслуживании. Настоящий стандарт содержит: - основные требования к электромеханическому оборудованию гидроэлектрических установок малой мощности; - технические спецификации электромеханического оборудования, исключая габаритные размеры и стандартные ряды; - требования по аттестации, эксплуатации и обслуживанию. Требования настоящего стандарта не распространяются на начальную стадию исследований по созданию гидроэлектрических установок малой мощности, то есть на предварительное исследование и технико-экономическое обоснование. Настоящий стандарт также не содержит требований к экономическим исследованиям при создании гидроэлектрических установок малой мощности. Настоящий стандарт не заменяет собой обязательные требования к проектированию, производству, пуско-наладочным работам и проведения испытаний оборудования
Связи и замены
Заменяющий:
-
Описание стандарта
ГОСТ Р 56125-2014 Возобновляемая энергетика. Гидроэнергетика. Руководство по электромеханическому оборудованию для гидроэлектрических установок малой мощности
Страницы стандарта







































