ГОСТ Р МЭК 62124-2013 Системы фотоэлектрические автономные. Проверка работоспособности
ГОСТ Р МЭК
Скачать ГОСТ в PDF или DOC бесплатно
Основная информация
Обозначение:
ГОСТ Р МЭК 62124-2013
Статус:
Действует
Тип:
ГОСТ Р МЭК
Название русское:
Системы фотоэлектрические автономные. Проверка работоспособности
Название английское:
Photovoltaic stand-alone systems. Operability verification
Даты и сроки
Дата издания:
04-01-14
Дата введения в действие:
01-01-15
Дата завершения срока действия:
-
Применение и описание
Область и условия применения:
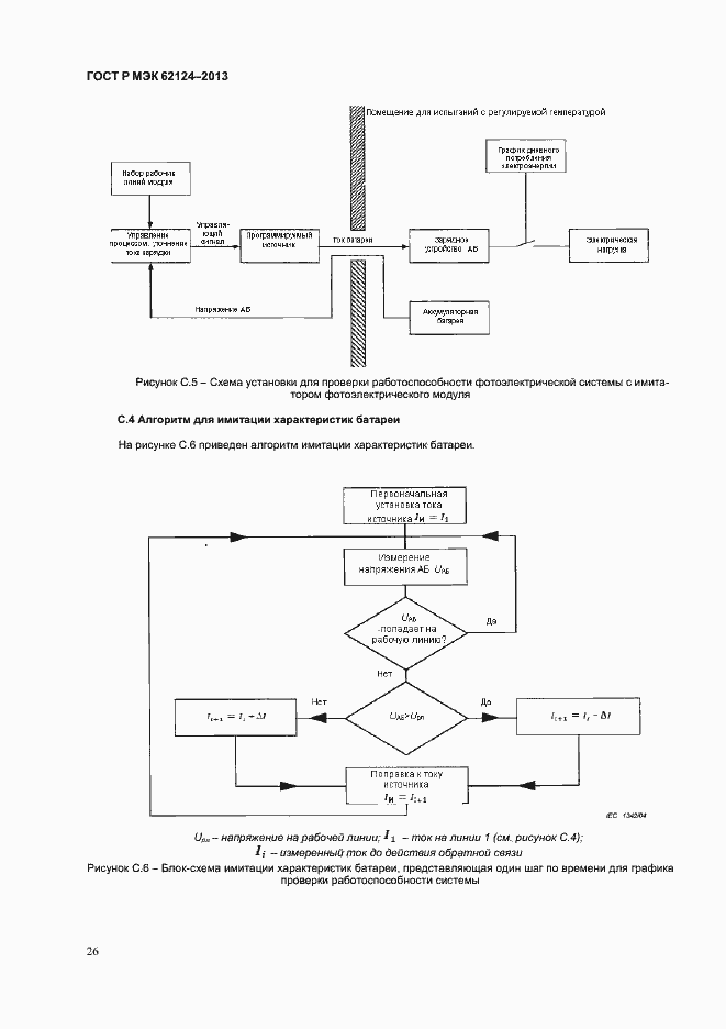
Настоящий стандарт распространяется на фотоэлектрические автономные системы и устанавливает требования к комплектации и компонентам, методы и порядок испытаний, применяемые к автономным фотоэлектрическим системам. Стандарт относится к системам, состоящим из одного или более фотоэлектрических модулей, несущей конструкции, аккумуляторной(ых) батареи(й), зарядного устройства и типовых нагрузок постоянного тока таких, как светильники, радиоприемники, телевизоры и холодильники. Нагрузки переменного тока с принадлежащими им преобразователями рассматриваются в качестве нагрузок постоянного тока. С точки зрения с точки зрения проверки работоспособности автономной фотоэлектрической системы и ее аттестации заданные изготовителем нагрузки являются составной частью системы
Связи и замены
Заменяющий:
-
Описание стандарта
ГОСТ Р МЭК 62124-2013 Системы фотоэлектрические автономные. Проверка работоспособности
Страницы стандарта
































