ГОСТ Р 56980.1-2020 Модули фотоэлектрические. Оценка соответствия техническим требованиям. Часть 1. Требования к испытаниям
ГОСТ Р
Скачать ГОСТ в PDF или DOC бесплатно
Основная информация
Обозначение:
ГОСТ Р 56980.1-2020
Статус:
Заменен
Тип:
ГОСТ Р
Название русское:
Модули фотоэлектрические. Оценка соответствия техническим требованиям. Часть 1. Требования к испытаниям
Название английское:
Photovoltaic modules. Design qualification for technical requirements. Part 1. Test requirements
Даты и сроки
Дата издания:
04-30-20
Дата введения в действие:
01-01-21
Дата завершения срока действия:
01-01-23
Применение и описание
Область и условия применения:
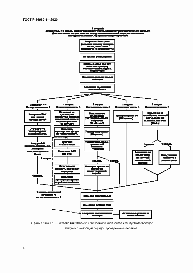
Настоящий стандарт распространяется на плоские фотоэлектрические модули, предназначенные для длительной работы на открытом воздухе в обычных климатических зонах (см. [1]), и устанавливает требования к проведению испытаний на соответствие техническим требованиям. Стандарт распространяется на фотоэлектрические модули, предназначенные для работы в фотоэлектрических системах с номинальным напряжением постоянного тока не более 1500 В. Настоящий стандарт применим к плоским фотоэлектрическим модулям, которые могут работать при концентрированном излучении со степенью концентрации не более трех. Однако для оценки соответствия таких фотоэлектрических модулей техническим требованиям испытаний по настоящему стандарту и ГОСТ Р 56980.2 может быть недостаточно. Испытания таких модулей следует проводить при значениях тока, напряжения и мощности, ожидаемых при максимальной концентрации, на которую они рассчитаны
Связи и замены
Заменяющий:
ГОСТ Р 56980.1-2022
Взамен:
ГОСТ Р 56980-2016
Описание стандарта
ГОСТ Р 56980.1-2020 Модули фотоэлектрические. Оценка соответствия техническим требованиям. Часть 1. Требования к испытаниям
Страницы стандарта






























