ГОСТ Р 54418.12.2-2013 Возобновляемая энергетика. Ветроэнергетика. Установки ветроэнергетические. Часть 12-2. Измерение показателей мощности ветроэнергетической установки с использованием анемометра, установленного на гондоле
ГОСТ Р
Скачать ГОСТ в PDF или DOC бесплатно
Основная информация
Обозначение:
ГОСТ Р 54418.12.2-2013
Статус:
Действует
Тип:
ГОСТ Р
Название русское:
Возобновляемая энергетика. Ветроэнергетика. Установки ветроэнергетические. Часть 12-2. Измерение показателей мощности ветроэнергетической установки с использованием анемометра, установленного на гондоле
Название английское:
Renewable power engineering. Wind power engineering. Wind turbine. Part 12-2. Power performance of electricity producing wind turbines based on nacelle anemometry
Даты и сроки
Дата издания:
03-17-15
Дата введения в действие:
07-01-15
Дата завершения срока действия:
-
Применение и описание
Область и условия применения:
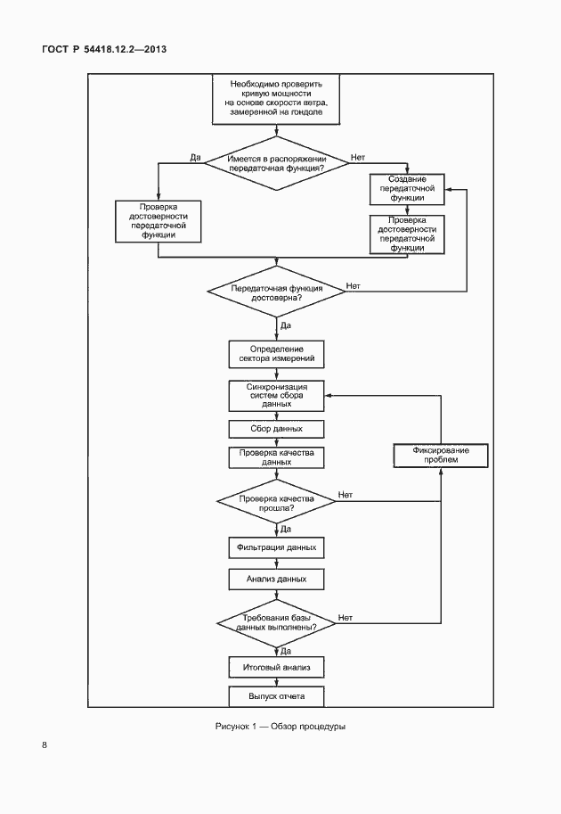
Настоящий стандарт описывает метод измерения рабочей мощности одной ветроэнергетической установки с горизонтальной осью вращения. Стандарт следует применять в случаях, когда требования стандарта ГОСТ Р 54418.12.1 не могут быть выполнены. Метод можно использовать для оценки рабочих характеристик конкретных ветроэнергетических установок в конкретных местах, но в равной степени метод можно использовать и при обобщающих сравнениях между ветроэнергетическими установками различных моделей или при различных настройках ветроэнергетических установок. На рабочие характеристики мощности, определяемые на основе кривой измеренной мощности и оценки годового производства электроэнергии (AEP) с использованием установленных на гондоле анемометров будет оказывать влияние ротор ветроэнергетической установки. Скорость ветра, измеренная при помощи установленного на гондоле анемометра, должна быть откорректирована в связи с искажением потока. В ГОСТ Р 54418.12.1 анемометр располагается на метеорологической вышке, которая устанавливается на расстоянии от ветроэнергетической установки, в 2–4 раза превышающем диаметр ротора ветроэнергетической установки, против ветра от испытуемой ветроэнергетической установки. Такое расположение позволяет проводить прямые измерения «свободного» ветрового потока с минимальными помехами от ротора испытательной ветроэнергетической установки. В методике, описываемой в настоящем стандарте, анемометр располагается на гондоле испытательной ветроэнергетической установки или в непосредственной близости от нее. В этой точке анемометр измеряет скорость ветра, на значение которой сильное влияние оказывает ротор и гондола испытательной ветроэнергетической установки. В настоящем стандарте кривая измеренной мощности и оценка годового производства электроэнергии (AEP) определяется на основе данных измерения скорости ветра анемометром, расположенным на гондоле, и вырабатываемой мощности в течение продолжительного периода времени, достаточного для образования статистически значимой базы данных по диапазону скоростей ветра и в условиях изменения ветра и параметров атмосферы. Для точного построения кривой мощности скорость ветра, измеренная на гондоле, корректируется при помощи передаточной функции для оценки скорости свободного ветрового потока. Процедура измерения и проверки этой переходной функции представлена в настоящем стандарте. Годовое производство энергии рассчитывается путем наложения замеренной кривой мощности на эталонные частоты распределения скорости ветра в предположении 100%-ной эксплуатации ветроэнергетической установки. В стандарте также приводится руководство по определению погрешности измерений, включая оценку источников погрешности и рекомендации по их объединению в погрешности для представляемой в отчете мощности и годовой выработки энергии
Связи и замены
Заменяющий:
-
Описание стандарта
ГОСТ Р 54418.12.2-2013 Возобновляемая энергетика. Ветроэнергетика. Установки ветроэнергетические. Часть 12-2. Измерение показателей мощности ветроэнергетической установки с использованием анемометра, установленного на гондоле
Страницы стандарта

















































































