ГОСТ Р 54418.25.3-2014 Возобновляемая энергетика. Ветроэнергетика. Установка ветроэнергетические. Часть 25-3. Коммуникации для текущего контроля и управления ветровыми электростанциями. Процессы передачи информации при отслеживании состояния и управления ветроэлектрическими установками
ГОСТ Р
Скачать ГОСТ в PDF или DOC бесплатно
Основная информация
Обозначение:
ГОСТ Р 54418.25.3-2014
Статус:
Действует
Тип:
ГОСТ Р
Название русское:
Возобновляемая энергетика. Ветроэнергетика. Установка ветроэнергетические. Часть 25-3. Коммуникации для текущего контроля и управления ветровыми электростанциями. Процессы передачи информации при отслеживании состояния и управления ветроэлектрическими установками
Название английское:
Renewable power engineering. Wind power engineering. Wind turbines. Part 25-3. Communications for monitoring and control of wind power plant. Information exchange models
Даты и сроки
Дата издания:
03-02-15
Дата введения в действие:
07-01-16
Дата завершения срока действия:
-
Применение и описание
Область и условия применения:
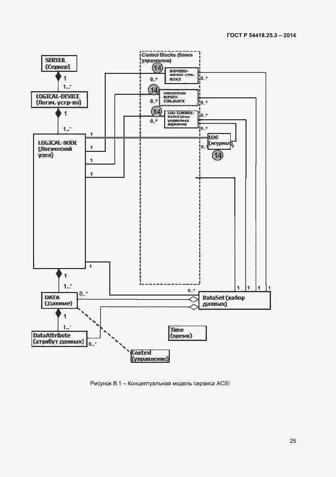
Настоящий стандарт определяет абстрактный интерфейс услуг связи (ACSI), описывающий связи между клиентом и удаленным сервером для: - доступа к данным и поиска данных в режиме реального времени; - управления устройством; - регистрации событий и составления отчетов по событиям; - взаимодействия сервера публикации/подписчика; - самоописания устройств (словарь данных устройства); - печати данных и определения типов данных
Связи и замены
Заменяющий:
-
Изменения и переиздания
Список изменений:
№0 от (рег. ) «Дата введения перенесена»
Описание стандарта
ГОСТ Р 54418.25.3-2014 Возобновляемая энергетика. Ветроэнергетика. Установка ветроэнергетические. Часть 25-3. Коммуникации для текущего контроля и управления ветровыми электростанциями. Процессы передачи информации при отслеживании состояния и управления ветроэлектрическими установками
Страницы стандарта
































Приложение №1: Поправка к ГОСТ Р 54418.25.3-2014 Обозначение: Поправка к ГОСТ Р 54418.25.3-2014 Дата введения в действие: 07.09.2015
