ГОСТ Р 54418.11-2017 Возобновляемая энергетика. Ветроэнергетика. Установки ветроэнергетические. Часть 11. Методы определения характеристик акустического шума
ГОСТ Р
Скачать ГОСТ в PDF или DOC бесплатно
Основная информация
Обозначение:
ГОСТ Р 54418.11-2017
Статус:
Действует
Тип:
ГОСТ Р
Название русское:
Возобновляемая энергетика. Ветроэнергетика. Установки ветроэнергетические. Часть 11. Методы определения характеристик акустического шума
Название английское:
Renewable power engineering. Wind power engineering. Wind turbines. Part 11. Methods for determination of acoustic noise characteristics
Даты и сроки
Дата издания:
12-13-17
Дата введения в действие:
07-01-18
Дата завершения срока действия:
-
Применение и описание
Область и условия применения:
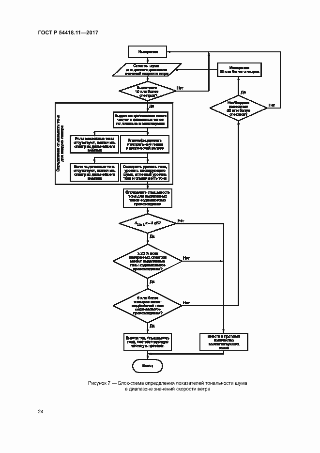
Настоящий стандарт распространяется на ветроэнергетические установки (ВЭУ) любого типа и размеров и устанавливает единый порядок определения характеристик акустического шума, обеспечивающий представительность и точность измерений и анализа шумового воздействия, возникающего при работе ВЭУ. Приведенные в настоящем стандарте методы в некоторых аспектах отличаются от тех, которые обычно применяются для акустических измерений и обеспечивают более детальное описание характеристик акустического шума ВЭУ в отношении диапазонов скорости и направления ветра
Связи и замены
Заменяющий:
-
Взамен:
ГОСТ Р 54418.11-2012
Описание стандарта
ГОСТ Р 54418.11-2017 Возобновляемая энергетика. Ветроэнергетика. Установки ветроэнергетические. Часть 11. Методы определения характеристик акустического шума
Страницы стандарта




















































