ГОСТ Р ИСО 16079-2-2021 Контроль состояния и диагностика машин. Ветрогенераторы. Часть 2. Контроль состояния трансмиссии
ГОСТ Р ИСО
Скачать ГОСТ в PDF или DOC бесплатно
Основная информация
Обозначение:
ГОСТ Р ИСО 16079-2-2021
Статус:
Действует
Тип:
ГОСТ Р ИСО
Название русское:
Контроль состояния и диагностика машин. Ветрогенераторы. Часть 2. Контроль состояния трансмиссии
Название английское:
Condition monitoring and diagnostics of machines. Wind turbines. Part 2. Monitoring the drivetrain
Даты и сроки
Дата издания:
01-11-22
Дата введения в действие:
06-01-22
Дата завершения срока действия:
-
Применение и описание
Область и условия применения:
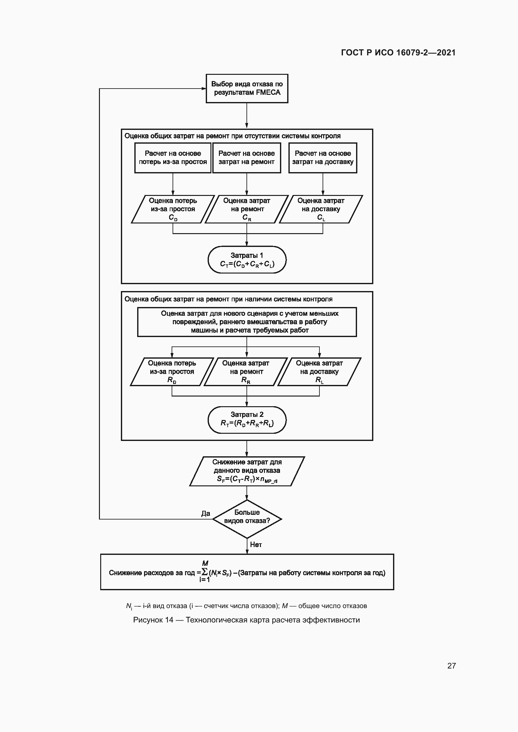
Настоящий стандарт содержит руководство по применению систем контроля состояния ветрогенераторов, в первую очередь, их трансмиссии. Руководство включает в себя применение процедур FMSA, а также некоторые основанные на практическом опыте рекомендации в отношении систем, используемых для выявления отказов разных видов, диагностирования и прогнозирования состояния узлов трансмиссии ветрогенераторов, с коробкой передач и прямого привода, включая a) опорный подшипник; b) коробку передач (при наличии); c) электрогенератор (только механическую часть). Помимо основных узлов трансмиссии рассматриваются также ее другие части, такие как соединительная муфта и система смазки. В настоящем стандарте дан общий обзор важных аспектов контроля состояния и диагностирования ветрогенераторов и приведены ссылки на общие стандарты в области контроля состояния и диагностики, где эти аспекты рассматриваются более подробно
Связи и замены
Заменяющий:
-
Описание стандарта
ГОСТ Р ИСО 16079-2-2021 Контроль состояния и диагностика машин. Ветрогенераторы. Часть 2. Контроль состояния трансмиссии
Страницы стандарта














































