ГОСТ IEC 61140-2012 Защита от поражения электрическим током. Общие положения безопасности установок и оборудования
ГОСТ МЭК
Скачать ГОСТ в PDF или DOC бесплатно
Основная информация
Обозначение:
ГОСТ IEC 61140-2012
Статус:
Утратил силу в РФ
Тип:
ГОСТ МЭК
Название русское:
Защита от поражения электрическим током. Общие положения безопасности установок и оборудования
Название английское:
Protection against electric shock. Common aspects for installation and equipment
Даты и сроки
Дата регистрации:
12-03-12
Дата издания:
04-01-14
Дата введения в действие:
07-01-14
Дата завершения срока действия:
06-01-20
Применение и описание
Область и условия применения:
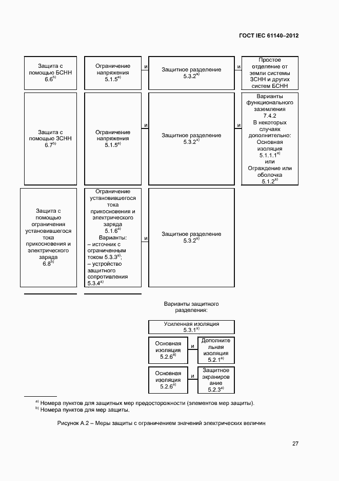
Настоящий стандарт устанавливает общие положения по обеспечению защиты от поражения людей и животных электрическим током и включает в себя основные принципы и требования, являющиеся общими для электрических установок, систем и оборудования или необходимыми при их взаимодействии. Настоящий стандарт распространяется на электрические установки, системы и оборудование без ограничения напряжения
Связи и замены
Заменяющий:
-
Изменения и переиздания
Список изменений:
№0 от (рег. ) «Дата введения перенесена»
Описание стандарта
ГОСТ IEC 61140-2012 Защита от поражения электрическим током. Общие положения безопасности установок и оборудования
Страницы стандарта



































Приложение №2: Поправка к ГОСТ IEC 61140-2012 Обозначение: Поправка к ГОСТ IEC 61140-2012 Дата введения в действие: 18.04.2014
