ГОСТ Р МЭК 60695-1-1-2003 Испытания на пожарную опасность. Часть 1-1. Руководство по оценке пожарной опасности электротехнических изделий. Основные положения
ГОСТ Р МЭК
Скачать ГОСТ в PDF или DOC бесплатно
Основная информация
Обозначение:
ГОСТ Р МЭК 60695-1-1-2003
Статус:
Действует
Тип:
ГОСТ Р МЭК
Название русское:
Испытания на пожарную опасность. Часть 1-1. Руководство по оценке пожарной опасности электротехнических изделий. Основные положения
Название английское:
Fire hazard testing. Part 1-1. Guidance for assessing the fire hazard of electrotechnical products. General guidelines
Даты и сроки
Дата издания:
05-12-03
Дата введения в действие:
01-01-04
Дата завершения срока действия:
-
Применение и описание
Область и условия применения:
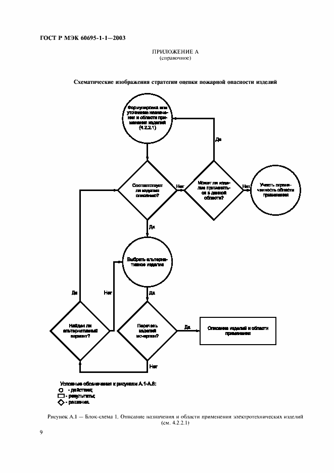
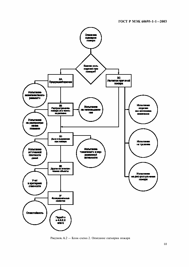
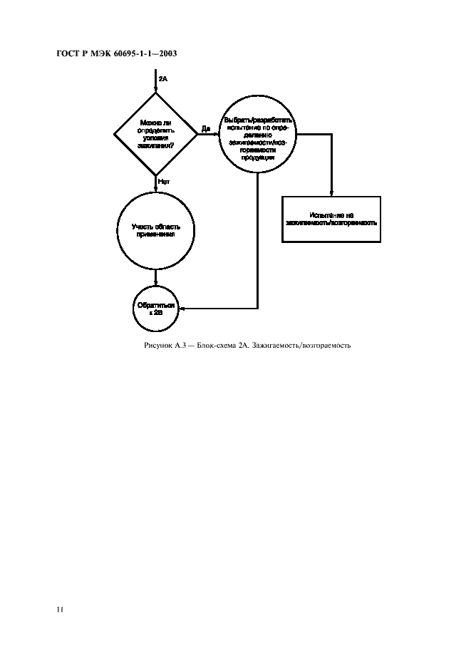
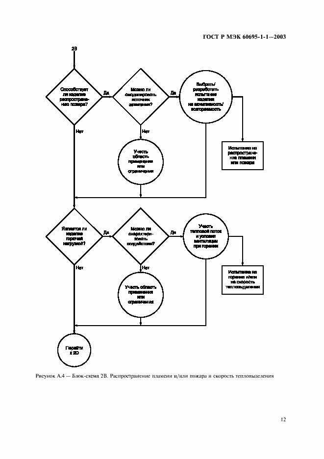
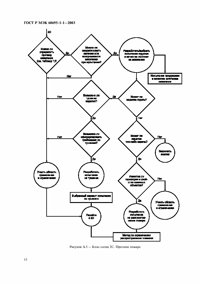
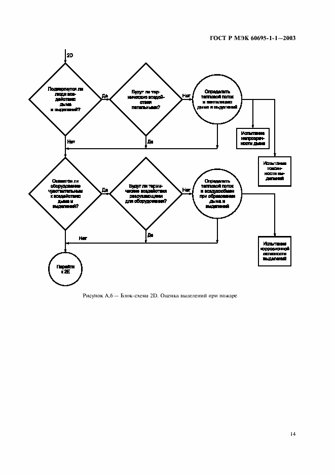
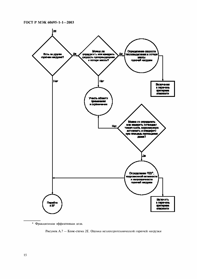
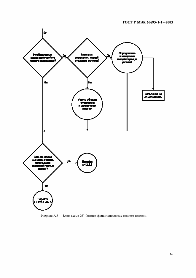
Настоящий стандарт является руководством по оценке пожарной опасности электротехнических изделий и разработке методов испытаний по результатам испытаний на пожарную опасность в отношении пожарных рисков травмирования людей, животных, а также нанесения ущерба имуществу
Связи и замены
Заменяющий:
-
Описание стандарта
ГОСТ Р МЭК 60695-1-1-2003 Испытания на пожарную опасность. Часть 1-1. Руководство по оценке пожарной опасности электротехнических изделий. Основные положения
Страницы стандарта



















