ГОСТ Р МЭК 62561.2-2014 Компоненты системы молниезащиты. Часть 2. Требования к проводникам и заземляющим электродам
ГОСТ Р МЭК
Скачать ГОСТ в PDF или DOC бесплатно
Основная информация
Обозначение:
ГОСТ Р МЭК 62561.2-2014
Статус:
Действует
Тип:
ГОСТ Р МЭК
Название русское:
Компоненты системы молниезащиты. Часть 2. Требования к проводникам и заземляющим электродам
Название английское:
Lightning protection system components (LPSC). Part 2. Requirements for conductors and earth electrodes
Даты и сроки
Дата издания:
11-17-14
Дата введения в действие:
01-01-15
Дата завершения срока действия:
-
Применение и описание
Область и условия применения:
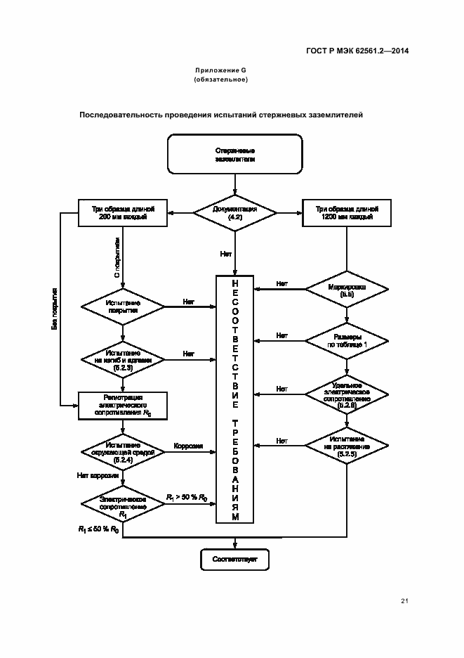
Настоящий стандарт устанавливает требования к исполнению и испытаниям: - металлических проводников (но не «естественных» проводников), являющихся частью системы молниеприемника и токоотводов; - металлических заземляющих электродов, являющихся частью заземляющего устройства
Связи и замены
Заменяющий:
-
Описание стандарта
ГОСТ Р МЭК 62561.2-2014 Компоненты системы молниезащиты. Часть 2. Требования к проводникам и заземляющим электродам
Страницы стандарта


























