ГОСТ 27710-88 Материалы электроизоляционные. Общие требования к методу испытания на нагревостойкость
ГОСТ
Скачать ГОСТ в PDF или DOC бесплатно
Основная информация
Обозначение:
ГОСТ 27710-88
Статус:
Действует
Тип:
ГОСТ
Название русское:
Материалы электроизоляционные. Общие требования к методу испытания на нагревостойкость
Название английское:
Electrical insulating materials. General requirements for thermal endurance test method
Даты и сроки
Дата издания:
08-15-88
Дата введения в действие:
01-01-89
Дата завершения срока действия:
-
Применение и описание
Область и условия применения:
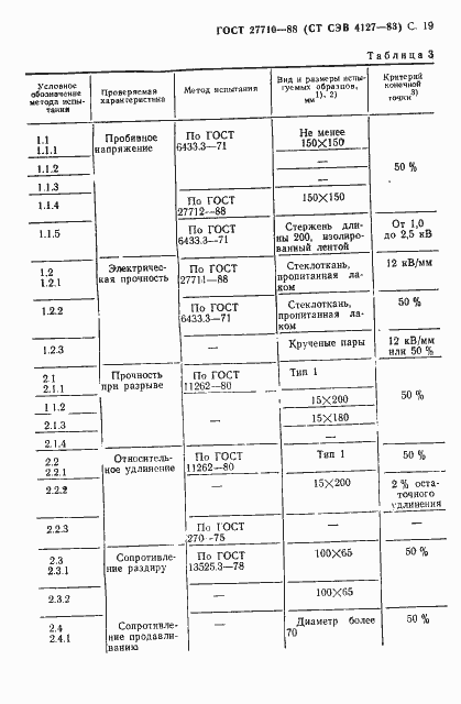
Настоящий стандарт устанавливает основные принципы разработки методов испытаний твердых электроизоляционных материалов и их простых сочетаний для оценки нагревостойкости
Связи и замены
Заменяющий:
-
Описание стандарта
ГОСТ 27710-88 Материалы электроизоляционные. Общие требования к методу испытания на нагревостойкость
Страницы стандарта






















































