ГОСТ 12177-79 Кабели, провода и шнуры. Методы проверки конструкции
ГОСТ
Скачать ГОСТ в PDF или DOC бесплатно
Основная информация
Обозначение:
ГОСТ 12177-79
Статус:
Действует
Тип:
ГОСТ
Название русское:
Кабели, провода и шнуры. Методы проверки конструкции
Название английское:
Cables, wires and cords. Methods of construction checking
Даты и сроки
Дата издания:
03-01-97
Дата введения в действие:
01-01-81
Дата завершения срока действия:
-
Применение и описание
Область и условия применения:
Настоящий стандарт распространяется на кабели, провода и шнуры и устанавливает методы проверки их конструктивных размеров. Стандарт не распространяется на обмоточные провода за исключением обмоточных проводов с изоляцией или оболочкой, накладываемой методом экструзии
Связи и замены
Заменяющий:
-
Взамен:
ГОСТ 12177-72
Изменения и переиздания
Список изменений:
№1 от (рег. ) «Срок действия продлен» №2 от (рег. ) «Срок действия продлен» №3 от (рег. ) «Срок действия продлен» №4 от (рег. ) «Срок действия продлен»
Описание стандарта
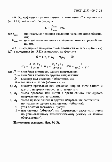
ГОСТ 12177-79 Кабели, провода и шнуры. Методы проверки конструкции
Страницы стандарта



























