ГОСТ Р МЭК 1007-96 Трансформаторы и катушки индуктивности, применяемые в электронной аппаратуре и аппаратуре дальней связи. Методы измерений и методики испытаний
ГОСТ Р МЭК
Скачать ГОСТ в PDF или DOC бесплатно
Основная информация
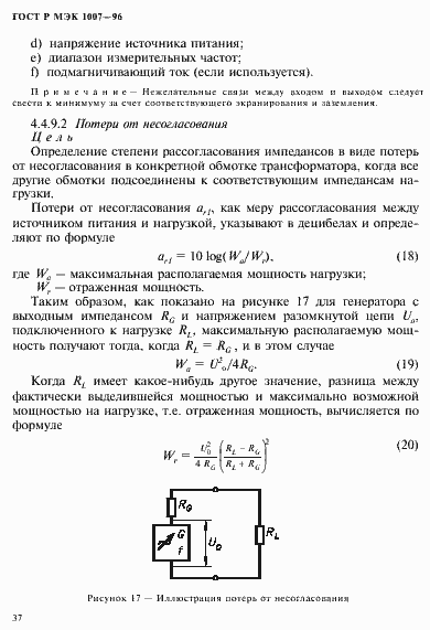
Обозначение:
ГОСТ Р МЭК 1007-96
Статус:
Действует
Тип:
ГОСТ Р МЭК
Название русское:
Трансформаторы и катушки индуктивности, применяемые в электронной аппаратуре и аппаратуре дальней связи. Методы измерений и методики испытаний
Название английское:
Transformers and inductors for use in electronic and telecommuncation equipment. Measuring methods and test procedures
Даты и сроки
Дата издания:
12-09-96
Дата введения в действие:
01-01-97
Дата завершения срока действия:
-
Применение и описание
Область и условия применения:
В настоящем стандарте приводятся методы измерений и методики испытаний катушек индуктивности и трансформаторов, используемых в электронной аппаратуре и аппаратуре дальней связи, которые могут быть включены в любые нормативные документа
Связи и замены
Заменяющий:
-
Описание стандарта
ГОСТ Р МЭК 1007-96 Трансформаторы и катушки индуктивности, применяемые в электронной аппаратуре и аппаратуре дальней связи. Методы измерений и методики испытаний
Страницы стандарта


































































Приложение №1: Поправка к ГОСТ Р МЭК 1007-96 Обозначение: Поправка к ГОСТ Р МЭК 1007-96 Дата введения в действие: 22.04.2025
