ГОСТ 30988.1-2020 Соединители электрические штепсельные бытового и аналогичного назначения. Часть 1. Общие требования и методы испытаний
ГОСТ
Скачать ГОСТ в PDF или DOC бесплатно
Основная информация
Обозначение:
ГОСТ 30988.1-2020
Статус:
Действует
Тип:
ГОСТ
Название русское:
Соединители электрические штепсельные бытового и аналогичного назначения. Часть 1. Общие требования и методы испытаний
Название английское:
Plugs and socket-outlets for household and similar purposes. Part 1. General requirements and test methods
Даты и сроки
Дата регистрации:
06-30-20
Дата издания:
09-03-20
Дата введения в действие:
03-01-21
Дата завершения срока действия:
-
Применение и описание
Область и условия применения:
Настоящий стандарт распространяется на соединители электрические штепсельные, состоящие из двух или более частей (вилки, розетки), образующих соединение бытового и аналогичного назначения стационарные, переносные, с контактами для заземления или без них, предназначенные для присоединения электрических приемников с номинальным напряжением свыше 50 В, но не более 440 В, и номинальными токами не более 32 А к электрической сети переменного тока скрытого и открытого типа в помещениях жилых и производственных зданий. Номинальный ток для стационарных розеток с безвинтовыми контактными зажимами ограничен максимально до 16 А. Настоящий стандарт не распространяется на требования к монтажным коробкам скрытого типа, и охватывает только те требования к монтажным коробкам открытого типа, которые необходимы для испытаний с смонтированной розеткой
Связи и замены
Заменяющий:
-
Взамен:
ГОСТ IEC 60884-1-2013
Описание стандарта
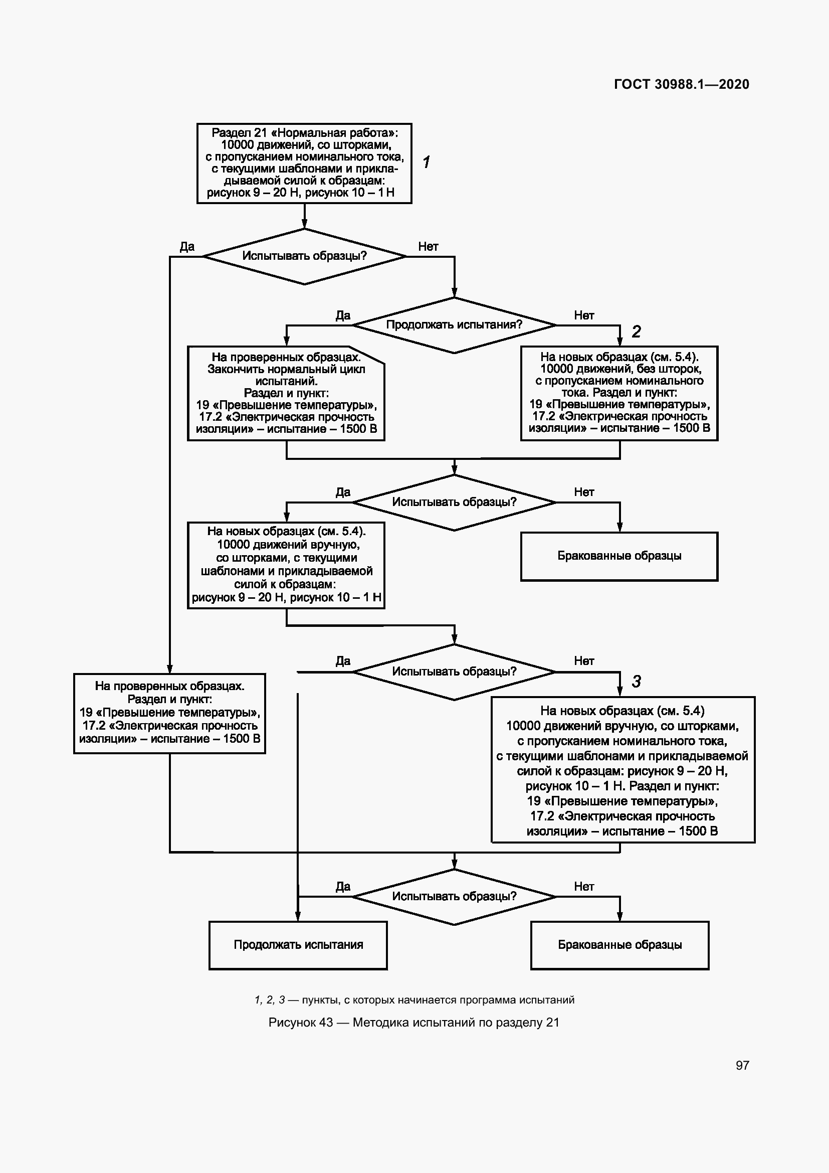
ГОСТ 30988.1-2020 Соединители электрические штепсельные бытового и аналогичного назначения. Часть 1. Общие требования и методы испытаний
Страницы стандарта




























































































































Приложение №1: Поправка к ГОСТ 30988.1-2020 Обозначение: Поправка к ГОСТ 30988.1-2020 Дата введения в действие: 27.02.2023

Приложение №2: Поправка к ГОСТ 30988.1-2020 Обозначение: Поправка к ГОСТ 30988.1-2020 Дата введения в действие: 13.07.2023
