ГОСТы >
29.130.20 Низковольтная коммутационная аппаратура и аппаратура управления >
ГОСТ Р 51992-2002
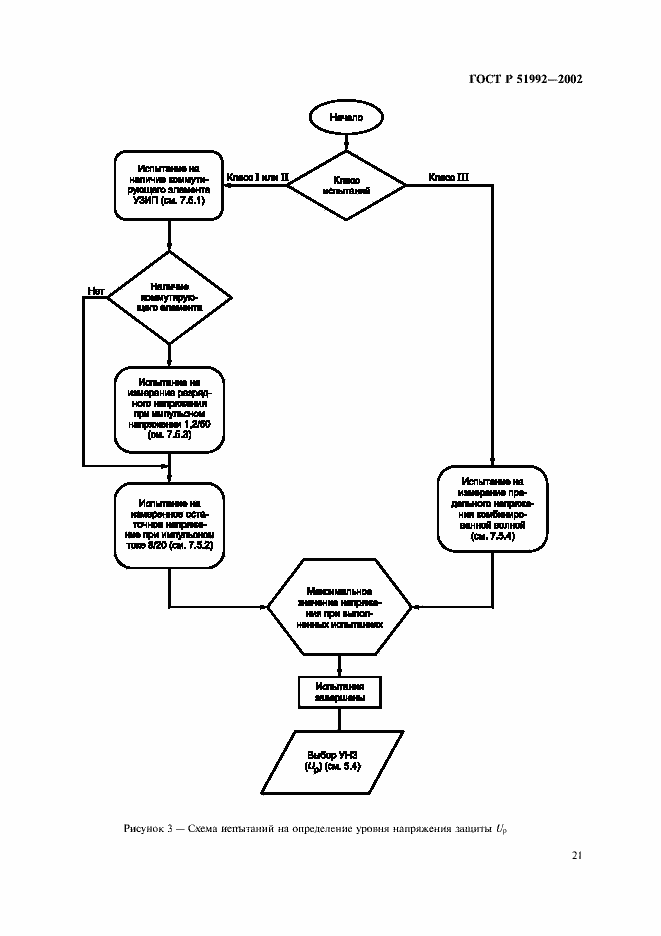
ГОСТ Р 51992-2002 Устройства для защиты от импульсных перенапряжений в низковольтных силовых распределительных системах. Часть 1. Требования к работоспособности и методы испытаний
ГОСТ Р
Скачать ГОСТ в PDF или DOC бесплатно
Основная информация
Обозначение:
ГОСТ Р 51992-2002
Статус:
Заменен
Тип:
ГОСТ Р
Название русское:
Устройства для защиты от импульсных перенапряжений в низковольтных силовых распределительных системах. Часть 1. Требования к работоспособности и методы испытаний
Название английское:
Surge protective devices connected to low-voltage power distribution systems. Part 1. Performance requirements and testing methods
Даты и сроки
Дата издания:
05-28-03
Дата введения в действие:
01-01-04
Дата завершения срока действия:
07-01-12
Применение и описание
Область и условия применения:
Настоящий стандарт распространяется на устройства для защиты электрических сетей и электрооборудования при прямом или косвенном воздействии грозовых или иных переходных перенапряжений. Данные устройства предназначены для подсоединения к силовым цепям переменного тока частотой 50-60 Гц или постоянного тока и к оборудованию на номинальное напряжение до 1000 В (действующее значение) или 1500 В постоянного тока
Связи и замены
Заменяющий:
ГОСТ Р 51992-2011
Описание стандарта
ГОСТ Р 51992-2002 Устройства для защиты от импульсных перенапряжений в низковольтных силовых распределительных системах. Часть 1. Требования к работоспособности и методы испытаний
Страницы стандарта





















































