ГОСТ 16809-88 Аппараты пускорегулирующие для разрядных ламп. Общие технические требования
ГОСТ
Скачать ГОСТ в PDF или DOC бесплатно
Основная информация
Обозначение:
ГОСТ 16809-88
Статус:
Утратил силу в РФ
Тип:
ГОСТ
Название русское:
Аппараты пускорегулирующие для разрядных ламп. Общие технические требования
Название английское:
Starting equipment for discharge lamps. General technical requirements
Даты и сроки
Дата издания:
06-12-89
Дата введения в действие:
01-01-90
Дата завершения срока действия:
01-01-13
Применение и описание
Область и условия применения:
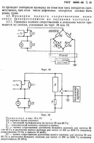
Настоящий стандарт распространяется на пускорегулирующие аппараты, предназначенные для обеспечения ограничения и стабилизации тока разрядных ламп при включении их в сеть переменного тока с номинальным напряжением до 380 В включительно номинальной частоты 50 или 60 Гц, изготовляемые для нужд народного хозяйства и для экспорта. Стандарт не распространяется на полупроводниковые аппараты, групповые аппараты, аппараты для ламп тлеющего разряда, стартеры и импульсные зажигающие устройства
Связи и замены
Заменяющий:
-
Взамен:
ГОСТ 16809-78;ГОСТ 19680-74
Изменения и переиздания
Список изменений:
№0 от (рег. ) «Поправка к изменению»
Описание стандарта
ГОСТ 16809-88 Аппараты пускорегулирующие для разрядных ламп. Общие технические требования
Страницы стандарта
















































































