ГОСТ 11929-87 Машины электрические вращающиеся. Общие методы испытаний. Определение уровня шума
ГОСТ
Скачать ГОСТ в PDF или DOC бесплатно
Основная информация
Обозначение:
ГОСТ 11929-87
Статус:
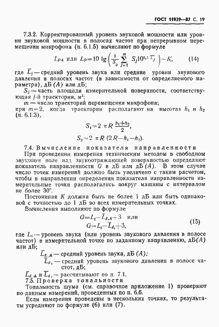
Действует
Тип:
ГОСТ
Название русское:
Машины электрические вращающиеся. Общие методы испытаний. Определение уровня шума
Название английское:
Rotating electrical machinery. General test methods. Noise levels determinations
Даты и сроки
Дата издания:
04-23-87
Дата введения в действие:
01-01-88
Дата завершения срока действия:
-
Применение и описание
Область и условия применения:
Настоящий стандарт распространяется на вращающиеся электрические машины мощностью свыше 10 Вт и устанавливает методы определения уровня шума. Стандарт не устанавливает методы определения шумовых характеристик, имеющих импульсный или нестационарный характер, в том числе при работе машины в режимах переключения реверсы, разгона и торможения. Стандарт не распространяется на встраиваемые и специальные корабельные электрические машины
Связи и замены
Заменяющий:
-
Взамен:
ГОСТ 11929-81
Описание стандарта
ГОСТ 11929-87 Машины электрические вращающиеся. Общие методы испытаний. Определение уровня шума
Страницы стандарта


































