ГОСТ 14209-85 Трансформаторы силовые масляные общего назначения. Допустимые нагрузки
ГОСТ
Скачать ГОСТ в PDF или DOC бесплатно
Основная информация
Обозначение:
ГОСТ 14209-85
Статус:
Действует
Тип:
ГОСТ
Название русское:
Трансформаторы силовые масляные общего назначения. Допустимые нагрузки
Название английское:
Oil-immersed general-purpose power transformers. Permissible loads
Даты и сроки
Дата издания:
09-03-09
Дата введения в действие:
06-30-85
Дата завершения срока действия:
-
Применение и описание
Область и условия применения:
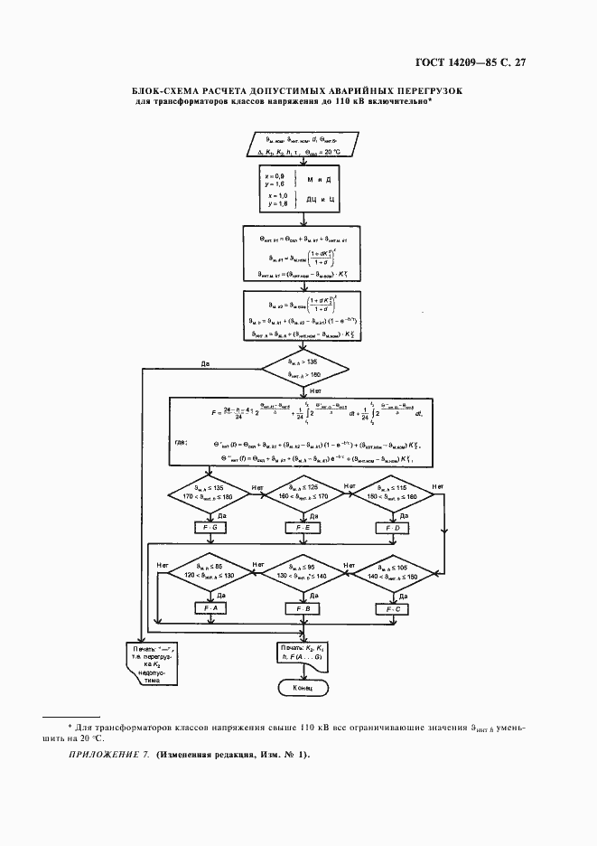
Настоящий стандарт устанавливает допустимые нагрузки силовых масляных трансформаторов общего назначения мощностью до 100000 кВ.А включительно с видами охлаждения М, Д, ДЦ и Ц. Стандарт не распространяется на трансформаторы с направленным потоком масла в обмотках
Связи и замены
Заменяющий:
-
Взамен:
ГОСТ 14209-69
Изменения и переиздания
Список изменений:
№1 от (рег. ) «Срок действия продлен»
Описание стандарта
ГОСТ 14209-85 Трансформаторы силовые масляные общего назначения. Допустимые нагрузки
Страницы стандарта





































