ГОСТы >
29.200 Выпрямители. Преобразователи. Стабилизированные источники питания >
ГОСТ Р 51524-2012
ГОСТ Р 51524-2012 Совместимость технических средств электромагнитная. Системы электрического привода с регулируемой скоростью. Часть 3. Требования ЭМС и специальные методы испытаний
ГОСТ Р
Скачать ГОСТ в PDF или DOC бесплатно
Основная информация
Обозначение:
ГОСТ Р 51524-2012
Статус:
Отменен
Тип:
ГОСТ Р
Название русское:
Совместимость технических средств электромагнитная. Системы электрического привода с регулируемой скоростью. Часть 3. Требования ЭМС и специальные методы испытаний
Название английское:
Еlectromagnetic compatibility of technical equipment. Adjustable speed electrical power drive systems. Part 3. EMC requirements and specific test methods
Даты и сроки
Дата издания:
01-16-14
Дата введения в действие:
01-01-13
Дата завершения срока действия:
07-01-23
Применение и описание
Область и условия применения:
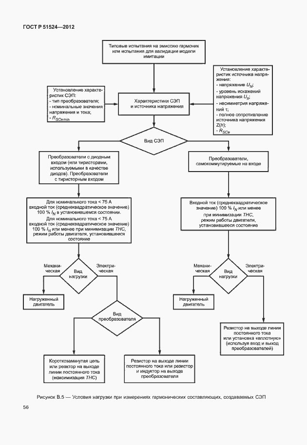
Настоящий стандарт устанавливает требования электромагнитной совместимости (ЭMC) к системам электрического привода (СЭП) в соответствии с определением 3.1, предназначенным для регулирования скорости вращения электрических двигателей переменного и постоянного тока. Требования установлены к СЭП с преобразователями входного и/или выходного напряжений переменного тока (напряжение «линия - линия») до 35 кВ (среднеквадратическое значение). Настоящий стандарт распространяется на СЭП, применяемые в жилых, коммерческих и промышленных зонах, за исключением применений для электрической тяги и электрических транспортных средств. СЭП могут быть подключены как к промышленным электрическим сетям, так и к низковольтным электрическим сетям общего назначения. Промышленные сети получают питание от отдельных распределительных трансформаторов, которые обычно расположены около или внутри производственной зоны и питают только промышленных потребителей. Промышленные сети могут также получать питание от собственного электрического генерирующего оборудования
Связи и замены
Заменяющий:
-
Взамен:
ГОСТ Р 51524-99
Описание стандарта
ГОСТ Р 51524-2012 Совместимость технических средств электромагнитная. Системы электрического привода с регулируемой скоростью. Часть 3. Требования ЭМС и специальные методы испытаний
Страницы стандарта




































































































