ГОСТ Р 59196-2020 Батареи литий-ионные для космических аппаратов. Оценка жизненного цикла
ГОСТ Р
Скачать ГОСТ в PDF или DOC бесплатно
Основная информация
Обозначение:
ГОСТ Р 59196-2020
Статус:
Действует
Тип:
ГОСТ Р
Название русское:
Батареи литий-ионные для космических аппаратов. Оценка жизненного цикла
Название английское:
Lithium ion battery for space vehicles. Life cycle assessment
Даты и сроки
Дата издания:
12-14-20
Дата введения в действие:
03-01-21
Дата завершения срока действия:
-
Применение и описание
Область и условия применения:
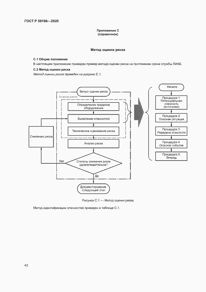
Настоящий стандарт распространяется на литий-ионные (включая полимерные литий-ионные) аккумуляторные батареи (ЛИАБ) для космических аппаратов (КА) и устанавливает требования к оценке жизненного цикла, включая обеспечение безопасности и верификацию необходимого уровня рабочих характеристик. В настоящем стандарте установлены термины и определения понятий «рабочие характеристики», «безопасность» и «логистика» применительно к ЛИАБ. Настоящий стандарт распространяется на вторичные (перезаряжаемые) литий-ионные электрохимические системы, в составе положительных и отрицательных электродов которых использованы интеркалированные соединения лития (интеркалированный литий находится в атомной решетке электродного материала в форме ионов или в квазиатомном виде). Настоящий стандарт распространяется на аккумуляторную батарею в сборе, аккумулятор как составляющий аккумулятор, которые должны соответствовать требованиям, установленным в нормативных документах на конкретный вид ЛИАБ. Настоящий стандарт не рассматривает вопросы удаления и переработки ЛИАБ, но содержит рекомендации по их удалению
Связи и замены
Заменяющий:
-
Описание стандарта
ГОСТ Р 59196-2020 Батареи литий-ионные для космических аппаратов. Оценка жизненного цикла
Страницы стандарта























































