ГОСТ Р 58092.3.2-2023 Системы накопления электрической энергии. Проектирование и оценка рабочих параметров. Применения с преимущественным использованием мощности и интеграция с возобновляемыми источниками энергии
ГОСТ Р
Скачать ГОСТ в PDF или DOC бесплатно
Основная информация
Обозначение:
ГОСТ Р 58092.3.2-2023
Статус:
Действует
Тип:
ГОСТ Р
Название русское:
Системы накопления электрической энергии. Проектирование и оценка рабочих параметров. Применения с преимущественным использованием мощности и интеграция с возобновляемыми источниками энергии
Название английское:
Electric energy storage systems. Planning and performance assessment. Power intensive applications and renewable energy sources integration
Даты и сроки
Дата издания:
02-08-23
Дата введения в действие:
07-01-23
Дата завершения срока действия:
-
Применение и описание
Область и условия применения:
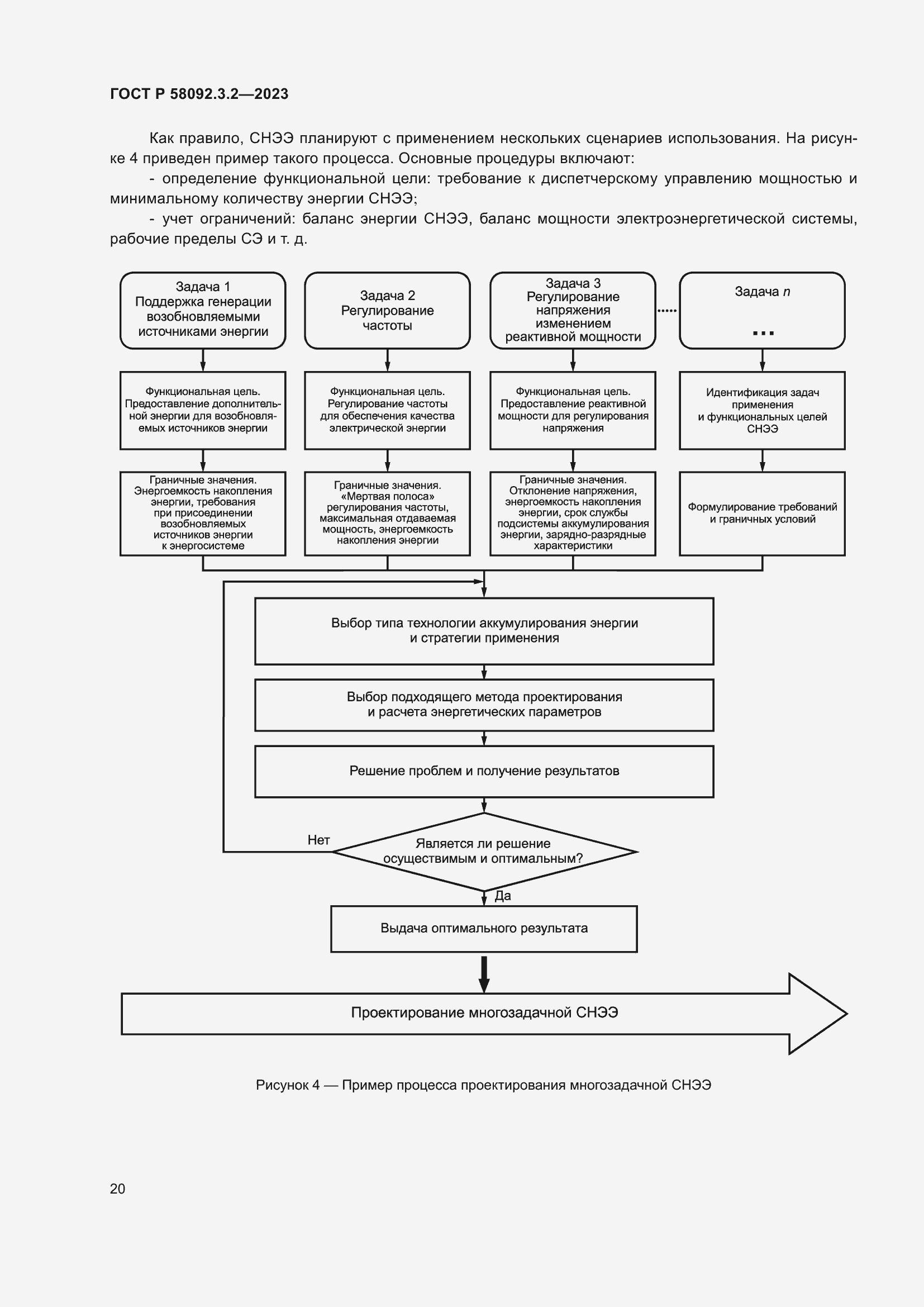
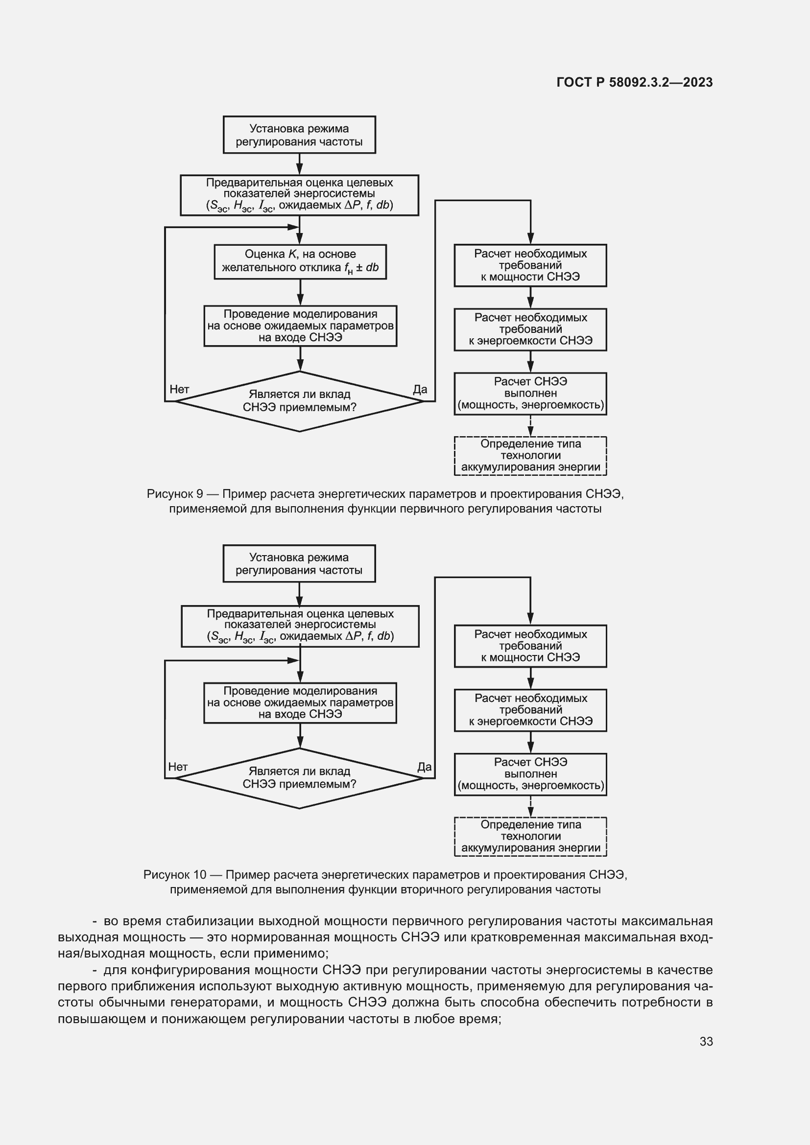
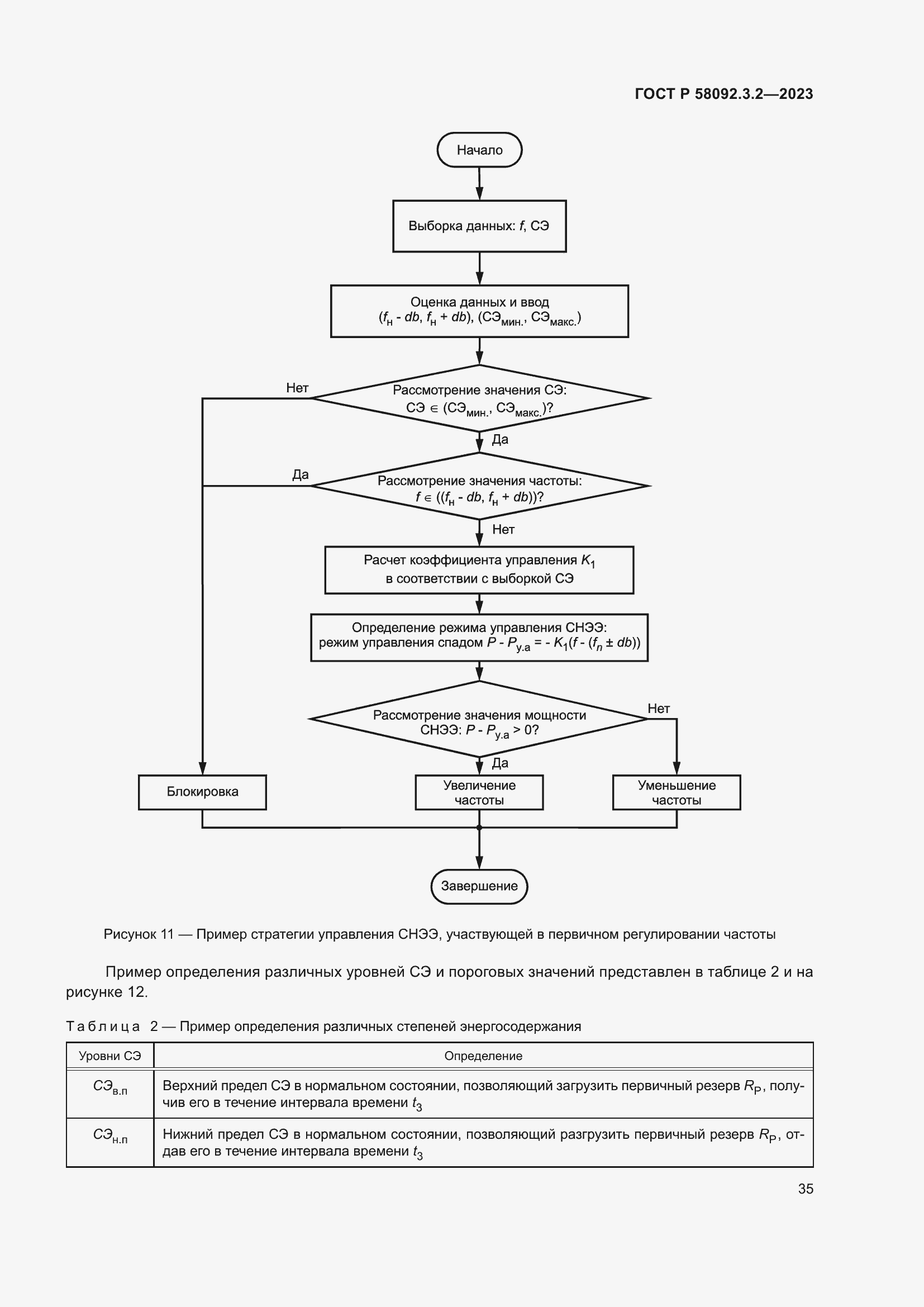
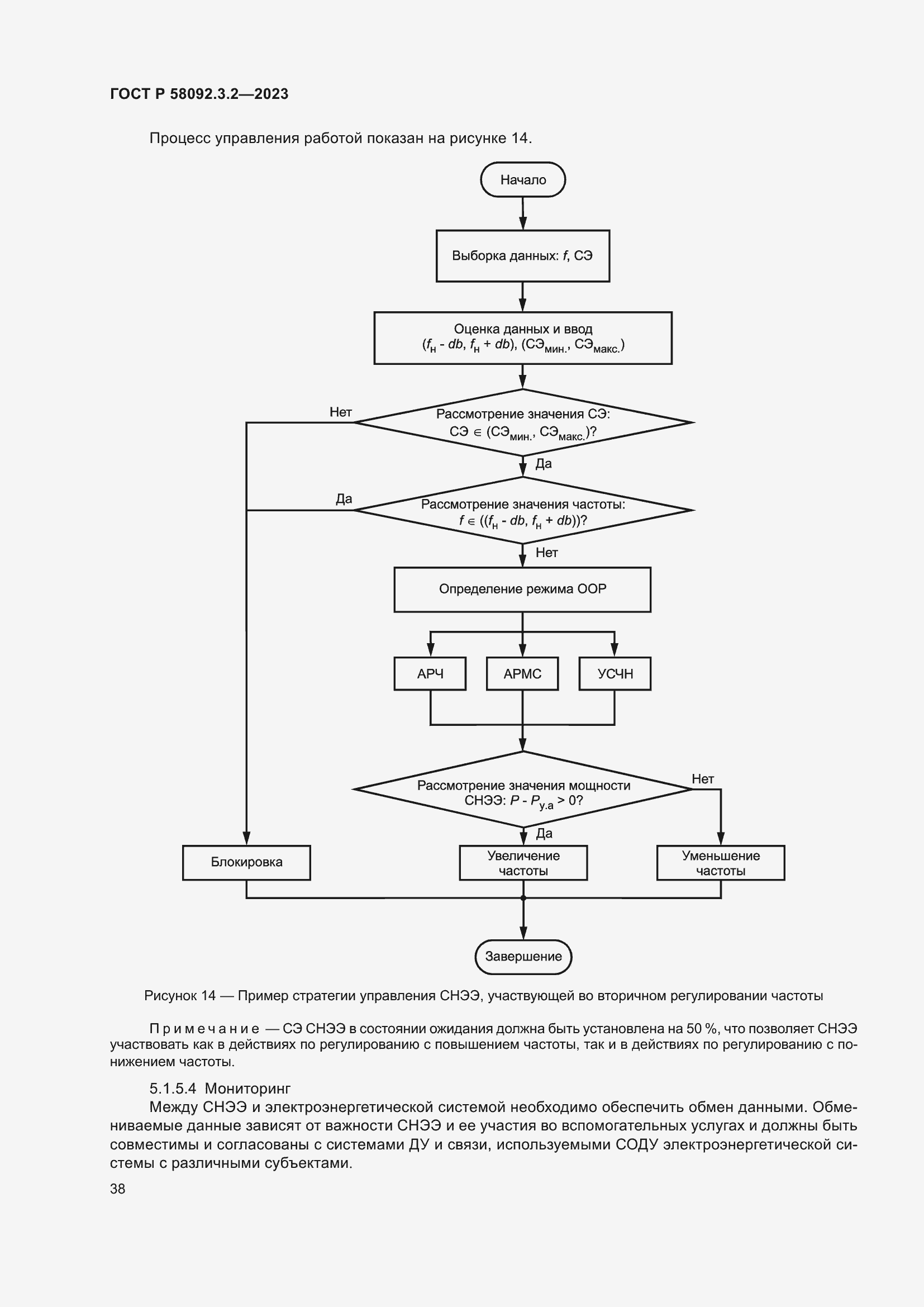
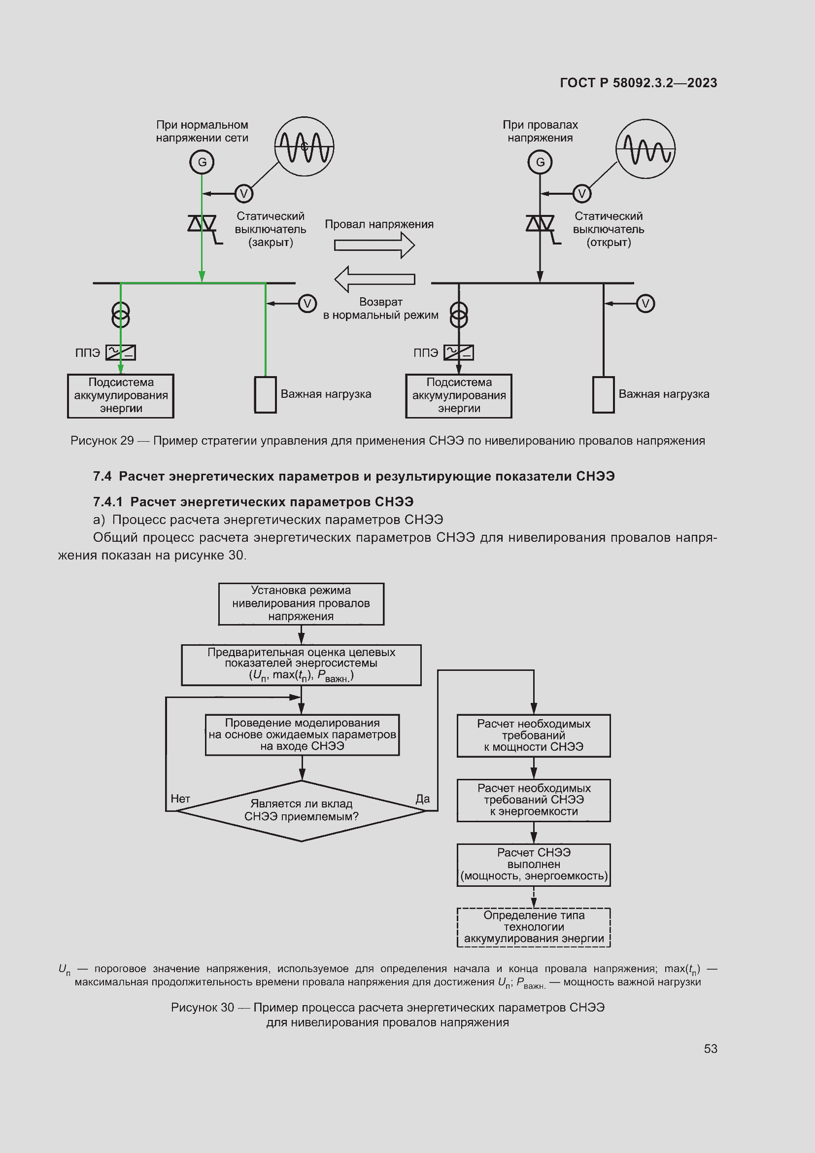
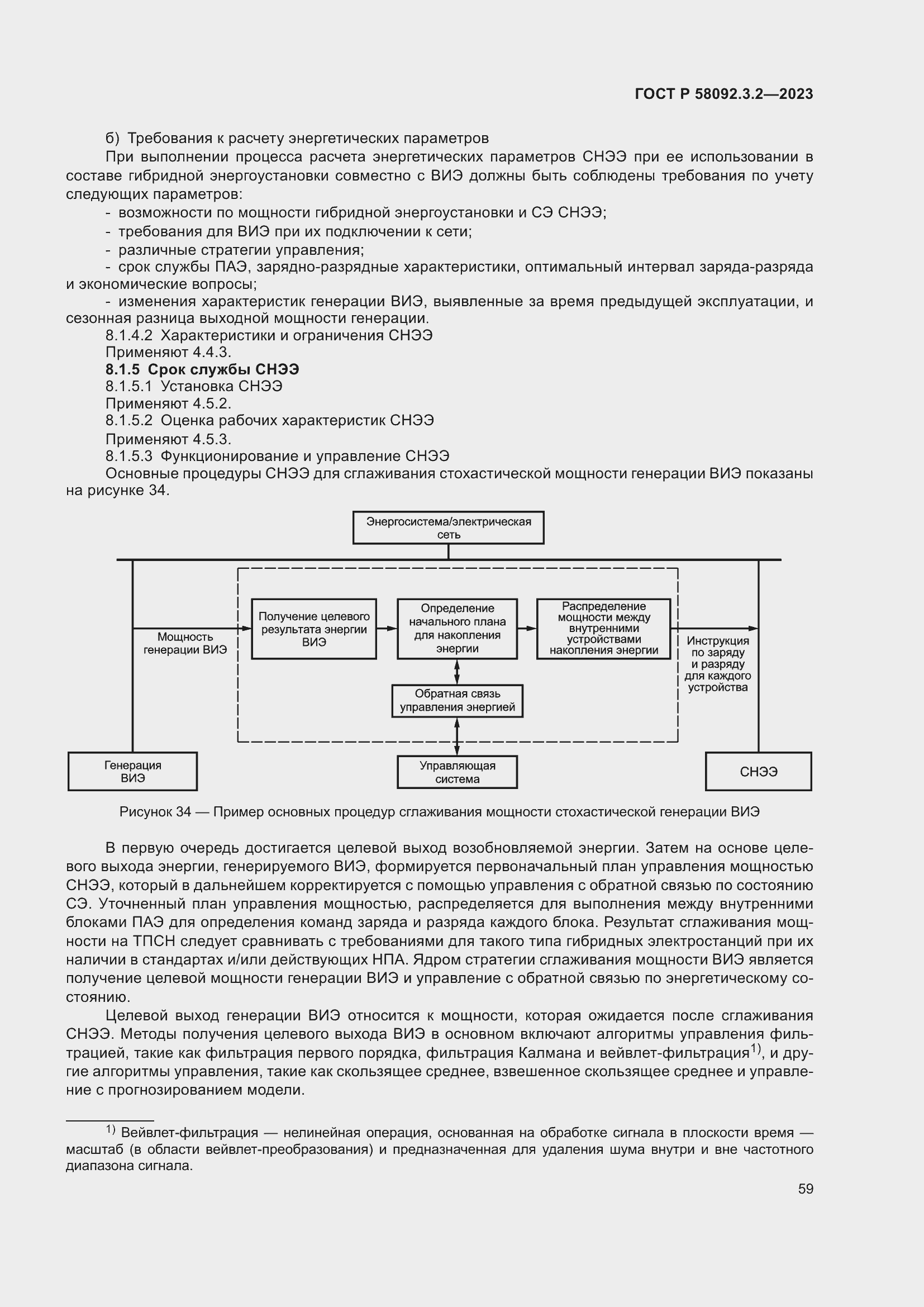
Настоящий стандарт распространяется на системы накопления электрической энергии (СНЭЭ), связанные с применениями, требующими преимущественного использования мощности, т. е. скорости обмена аккумулируемой в них энергии, в частности при интеграции с возобновляемыми источниками энергии (ВИЭ). СНЭЭ в таких применениях, как правило, используют для улучшения динамической устойчивости энергосистемы или локальной обособленной электросети (ОЭС) путем разряда/заряда СНЭЭ на основе соответствующих стратегий управления. Совместная работа СНЭЭ и ВИЭ позволяет нивелировать стохастический характер генерации ВИЭ и/или обеспечить стабильность энергоснабжения длительное время. Настоящий стандарт устанавливает перечень параметров для установления требований к рабочим характеристикам СНЭЭ, расчету и оценке их энергетических характеристик и проектированию, эксплуатации и управлению, мониторингу и техническому обслуживанию. Функции СНЭЭ, характерные для указанных типов применений, включают: - регулирование частоты в энергосистеме; - регулирование напряжения энергосистемы/электрической сети (Q(U)); - нивелирование провалов напряжения; - демпфирование колебаний мощности (ДКМ). Требования к СНЭЭ как к оборудованию объектов электроэнергетики и энергопринимающих установок устанавливаются в соответствии с [1], [2], иными федеральными законами и нормативными правовыми актами Российской Федерации нормативно-правовыми актами Минэнерго России и национальными стандартами, распространяющимися на объекты электроэнергетики. Применение СНЭЭ, не являющимися объектами диспетчеризации регламентируется [3]. Особенности оперативно-диспетчерского (дистанционного) управления ВИЭ без СНЭЭ регламентируются ГОСТ Р 59949
Связи и замены
Заменяющий:
-
Описание стандарта
ГОСТ Р 58092.3.2-2023 Системы накопления электрической энергии. Проектирование и оценка рабочих параметров. Применения с преимущественным использованием мощности и интеграция с возобновляемыми источниками энергии
Страницы стандарта





















































































