ГОСТ Р 58092.3.3-2023 Системы накопления электрической энергии. Проектирование и оценка рабочих параметров. Применения с преимущественным использованием энергии и резервного энергоснабжения
ГОСТ Р
Скачать ГОСТ в PDF или DOC бесплатно
Основная информация
Обозначение:
ГОСТ Р 58092.3.3-2023
Статус:
Действует
Тип:
ГОСТ Р
Название русское:
Системы накопления электрической энергии. Проектирование и оценка рабочих параметров. Применения с преимущественным использованием энергии и резервного энергоснабжения
Название английское:
Electric energy storage systems. Planning and performance assessment. Energy intensive and backup power applications
Даты и сроки
Дата издания:
02-08-23
Дата введения в действие:
07-01-23
Дата завершения срока действия:
-
Применение и описание
Область и условия применения:
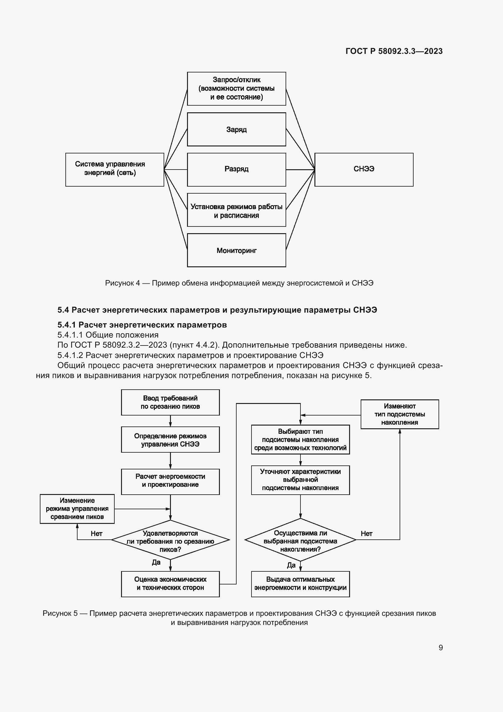
Настоящий стандарт распространяется на системы накопления электрической энергии (СНЭЭ), связанные с применениями, требующими преимущественного использования аккумулированной в них энергии без особых требований к скорости ее обмена с энергосистемой (мощности): - выравнивание нагрузок потребления и генерации мощности; - работа в обособленных электрических сетях (ОЭС); - резервное электроснабжение и обеспечение питания аварийных нагрузок
Связи и замены
Заменяющий:
-
Описание стандарта
ГОСТ Р 58092.3.3-2023 Системы накопления электрической энергии. Проектирование и оценка рабочих параметров. Применения с преимущественным использованием энергии и резервного энергоснабжения
Страницы стандарта









































