ГОСТ IEC 61643-11-2013 Устройства защиты от перенапряжений низковольтные. Часть 11. Устройства защиты от перенапряжений, подсоединенные к низковольтным системам распределения электроэнергии. Требования и методы испытаний
ГОСТ МЭК
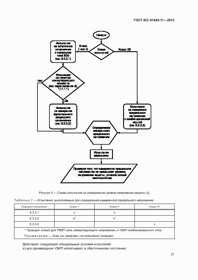
Скачать ГОСТ в PDF или DOC бесплатно
Основная информация
Обозначение:
ГОСТ IEC 61643-11-2013
Статус:
Действует
Тип:
ГОСТ МЭК
Название русское:
Устройства защиты от перенапряжений низковольтные. Часть 11. Устройства защиты от перенапряжений, подсоединенные к низковольтным системам распределения электроэнергии. Требования и методы испытаний
Название английское:
Low-voltage surge protective devices. Part 11. Surge protective devices connected to low-voltage power systems. Requirements and test methods
Даты и сроки
Дата регистрации:
12-03-13
Дата издания:
10-09-15
Дата введения в действие:
01-01-15
Применение и описание
Область и условия применения:
Настоящий стандарт распространяется на устройства для защиты электрических сетей и электрооборудования при прямом или косвенном воздействии грозовых или иных переходных перенапряжений. Данные устройства предназначены для подсоединения к силовым цепям переменного тока частотой 50/60 Гц и к оборудованию на номинальное напряжение до 1000 В (действующее значение). Рабочие характеристики, стандартные методы испытаний и номинальные параметры установлены для таких устройств, которые содержат, по крайней мере, один нелинейный элемент, предназначенный для ограничения перенапряжений и отвода импульсных токов
Описание стандарта
ГОСТ IEC 61643-11-2013 Устройства защиты от перенапряжений низковольтные. Часть 11. Устройства защиты от перенапряжений, подсоединенные к низковольтным системам распределения электроэнергии. Требования и методы испытаний
Страницы стандарта
















































































