ГОСТ Р 53735.5-2009 Разрядники вентильные и ограничители перенапряжений нелинейные для электроустановок переменного тока на напряжение от 3 до 750 кВ. Часть 5. Рекомендации по выбору и применению
ГОСТ Р
Скачать ГОСТ в PDF или DOC бесплатно
Основная информация
Обозначение:
ГОСТ Р 53735.5-2009
Статус:
Действует
Тип:
ГОСТ Р
Название русское:
Разрядники вентильные и ограничители перенапряжений нелинейные для электроустановок переменного тока на напряжение от 3 до 750 кВ. Часть 5. Рекомендации по выбору и применению
Название английское:
Surge arresters without gaps and non-linear resistor type gapped surge arresters for a.c. electrical installations for voltages from 3 to 750 kV. Part 5. Selection and application recommendations
Даты и сроки
Дата издания:
04-18-11
Дата введения в действие:
01-01-11
Дата завершения срока действия:
-
Применение и описание
Область и условия применения:
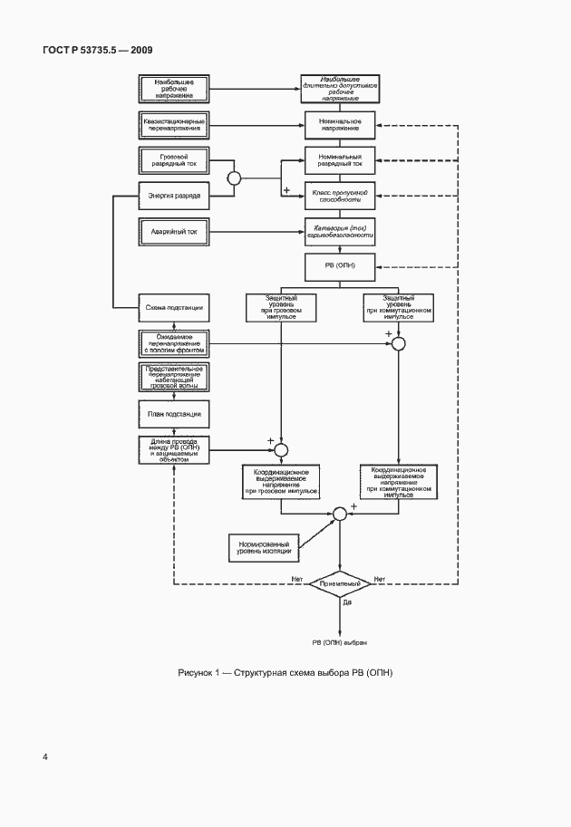
Настоящий стандарт распространяется на вентильные разрядники и нелинейные ограничители перенапряжений и устанавливает методику их выбора и применения для ограничения грозовых и коммутационных перенапряжений на электрооборудовании переменного тока напряжением от 3 до 750 кВ. Стандарт может быть также применен к РВ и ОПН, предназначенным для работы в условиях, отличных от условий, указанных в настоящем стандарте, если изготовителем и потребителем согласованы соответствующие специальные дополнительные требования. Рекомендации настоящего стандарта могут быть конкретизированы и дополнены в технических условиях, технических требованиях и руководствах по эксплуатации, согласованных изготовителем и потребителем
Связи и замены
Заменяющий:
-
Описание стандарта
ГОСТ Р 53735.5-2009 Разрядники вентильные и ограничители перенапряжений нелинейные для электроустановок переменного тока на напряжение от 3 до 750 кВ. Часть 5. Рекомендации по выбору и применению
Страницы стандарта


























































