ГОСТ Р 59032.2-2020 Передача электроэнергии постоянным током высокого напряжения. Руководство по спецификации и проектированию фильтров гармоник на стороне переменного тока. Часть 2. Измерения и проверки на месте эксплуатации
ГОСТ Р
Скачать ГОСТ в PDF или DOC бесплатно
Основная информация
Обозначение:
ГОСТ Р 59032.2-2020
Статус:
Действует
Тип:
ГОСТ Р
Название русское:
Передача электроэнергии постоянным током высокого напряжения. Руководство по спецификации и проектированию фильтров гармоник на стороне переменного тока. Часть 2. Измерения и проверки на месте эксплуатации
Название английское:
High-voltage direct current power transmission. Guidance to the specification and design evaluation of AC filters. Part 2. Measuring and testing on site
Даты и сроки
Дата издания:
12-17-20
Дата введения в действие:
01-01-21
Дата завершения срока действия:
-
Применение и описание
Область и условия применения:
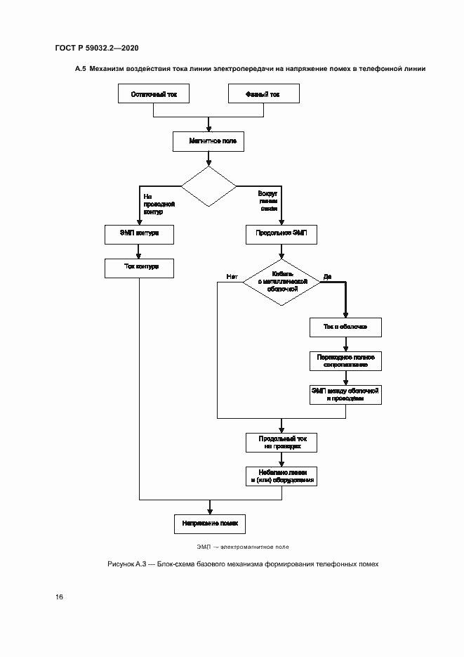
Настоящий стандарт устанавливает общие рекомендации по методам проверки рабочих характеристик фильтров гармоник на стороне переменного тока для систем постоянного тока высокого напряжения. Настоящий стандарт распространяется на электрические фильтры гармоник на стороне переменного тока для систем постоянного тока высокого напряжения (далее – ПТВН) с преобразователями с линейной коммутацией. Применение настоящего стандарта ограничено фильтрами гармоник на стороне переменного тока в интересующем диапазоне частот с точки зрения гармонических искажений и помех в диапазоне акустических частот. Настоящий стандарт не распространяется на фильтры, разработанные для эффективного подавления помех в системах высокочастотной связи по проводам линий электропередачи и помех в спектре радиочастот. Настоящий стандарт следует использовать исключительно в качестве руководящих указаний при проведении испытаний фильтров на стороне переменного тока систем ПТВН. К использованию рекомендаций, изложенных в настоящем стандарте, следует подходить с учетом индивидуальных особенностей проекта ПТВН
Связи и замены
Заменяющий:
-
Описание стандарта
ГОСТ Р 59032.2-2020 Передача электроэнергии постоянным током высокого напряжения. Руководство по спецификации и проектированию фильтров гармоник на стороне переменного тока. Часть 2. Измерения и проверки на месте эксплуатации
Страницы стандарта





















