ГОСТ IEC 61241-17-2011 Электрооборудование, применяемое в зонах, опасных по воспламенению горючей пыли. Часть 17. Проверка и техническое обслуживание электроустановок во взрывоопасных средах (кроме подземных выработок)
ГОСТ МЭК
Скачать ГОСТ в PDF или DOC бесплатно
Основная информация
Обозначение:
ГОСТ IEC 61241-17-2011
Статус:
Действует
Тип:
ГОСТ МЭК
Название русское:
Электрооборудование, применяемое в зонах, опасных по воспламенению горючей пыли. Часть 17. Проверка и техническое обслуживание электроустановок во взрывоопасных средах (кроме подземных выработок)
Название английское:
Electrical apparatus for use in the presence of combustible dust. Part 17. Inspection and maintenance of electrical installations in hazardous areas (other than mines)
Даты и сроки
Дата регистрации:
11-29-11
Дата издания:
05-31-13
Дата введения в действие:
02-15-13
Дата завершения срока действия:
-
Применение и описание
Область и условия применения:
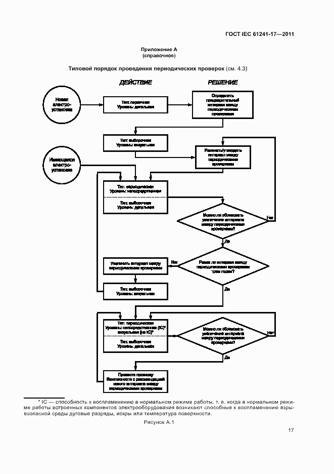
Настоящий стандарт серии IEC 61241 предназначен для пользователей, непосредственно связанных с эксплуатацией, проверкой и обслуживанием электроустановок во взрывоопасных средах. Настоящий стандарт не содержит общих требований к электроустановкам, к испытаниям и сертификации электрооборудования. Настоящий стандарт дополняет требования, установленные в IEC 60364-6-61. Настоящий стандарт предназначен для применения там, где есть вероятность присутствия опасных по воспламенению пылевоздушных смесей или слоев горючей пыли при нормальных атмосферных условиях. Стандарт не распространяется: - на подземные выработки шахт; - на зоны, в которых существует риск воспламенения из-за присутствия комбинированных смесей; - на пыль взрывчатых веществ, поддерживающих горение без присутствия кислорода в атмосфере; - на самовоспламеняющиеся вещества
Связи и замены
Заменяющий:
-
Описание стандарта
ГОСТ IEC 61241-17-2011 Электрооборудование, применяемое в зонах, опасных по воспламенению горючей пыли. Часть 17. Проверка и техническое обслуживание электроустановок во взрывоопасных средах (кроме подземных выработок)
Страницы стандарта























