ГОСТ 31610.32-1-2015 Взрывоопасные среды. Часть 32-1. Электростатика. Опасные проявления. Руководство
ГОСТ
Скачать ГОСТ в PDF или DOC бесплатно
Основная информация
Обозначение:
ГОСТ 31610.32-1-2015
Статус:
Действует
Тип:
ГОСТ
Название русское:
Взрывоопасные среды. Часть 32-1. Электростатика. Опасные проявления. Руководство
Название английское:
Explosive atmospheres. Part 32-1. Electrostatic. Hazards. Guidance
Даты и сроки
Дата регистрации:
10-27-15
Дата издания:
06-17-16
Дата введения в действие:
12-01-17
Дата завершения срока действия:
-
Применение и описание
Область и условия применения:
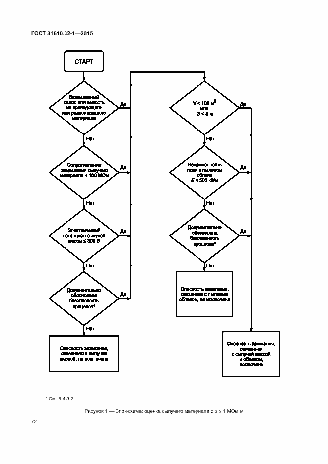
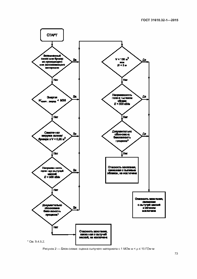
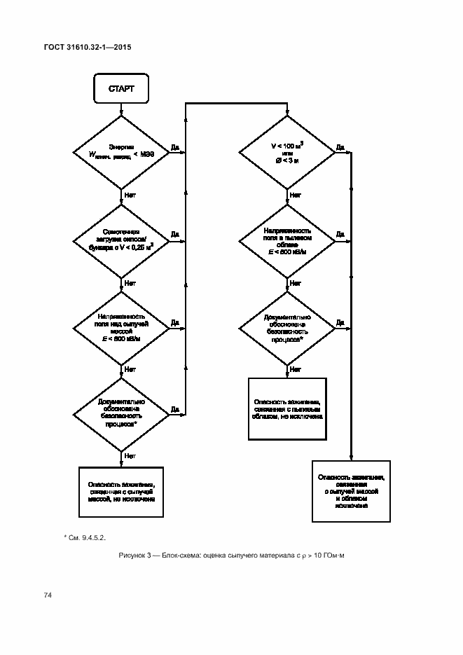
В настоящем стандарте приведено руководство по испытаниям свойств оборудования, продукции и процессов, необходимых для предотвращения опасности воспламенения и поражения разрядами электростатического электричества, а также эксплуатационные требования, необходимые для гарантии безопасного применения оборудования, продукции или процесса. Настоящий стандарт может применяться при оценке риска электростатических разрядов или для подготовки стандартов по товарной группе или конкретной продукции для электрических и неэлектрических машин или оборудования. Рассмотрены опасности, связанные со статическим электричеством в производственных процессах и условиях окружающей среды, наиболее часто создающих опасные ситуации. Эти процессы включают в себя погрузку, разгрузку и транспортировку твердых веществ, жидкостей, порошков, газов, аэрозолей и взрывчатых веществ. В каждом случае определяются источник и характер электростатической опасности и рекомендации по ее устранению. Настоящий стандарт не распространяется на опасности от статического электричества, связанные с молнией или повреждением электронных компонентов. Настоящий стандарт не заменяет стандарты, распространяющиеся на конкретные изделия и промышленные ситуации
Связи и замены
Заменяющий:
-
Описание стандарта
ГОСТ 31610.32-1-2015 Взрывоопасные среды. Часть 32-1. Электростатика. Опасные проявления. Руководство
Страницы стандарта
























































































































































